CR5259_12V2A 24W适配器电源芯片方案
字号:T|T
CR5259_12V2A 24W适配器电源芯片方案是基于一个能适用于宽输入电压范围,输出功率 24W,恒压输出,控制 IC 采用了CR5259。
一、CR5259_12V2A 24W适配器电源芯片方案概述
■ PCBA尺寸:73.8mm×36.8mm;
■ AC264V输入待机功耗<75mW,平均效率>87.0%;
■ 能够满足“能源之星V2.0 VI级能效”与欧洲COCT2标准;
■ 具有“软启动、OCP、SCP、OTP、OVP自动恢复”等多种保护功能;
■ 由振荡电路产生的频率抖动,可以改善EMI特性;
■ 变压器,采用了EE22加宽磁芯(PC40材质)。
CR5259是一款采用内置高压功率MOSFET,具有优化的图腾驱动电路以及电流模式PWM控制器,适用于待机功耗<75mW的小功率AC/DC电源适配器、充电器电源。
CR5259在重载或中等负载时,工作在PWM模式,频率为65kHz。当负载逐渐减小时,振荡器的工作频率逐渐降低,最后稳定在 22kHz左右。在空载和轻载时,电路采用间歇模式,有效的降低了待机功耗。
二、CR5259 芯片特性:
● CR5259 是采用内置 650V 高压功率 MOSFET,反激式 PWM 功率开关;
● 内置软启动,减小 MOSFET 的应力,内置斜坡补偿电路;
● 65kHz 开关频率,具有频率抖动功能,使其具有良好的 EMI 特性;
● 全电压输入范围,待机功耗:< 75mW;
● 输出接 20AWG 1.5 米,四点平均效率:>87.0%,满足“能源之星 V2.0-VI 级能效”
● 具有“软启动、OCP、SCP、OTP、OVP 自动恢复等保护功能;
● 电路结构简单、较少的外围元器件,适用于小功率 AC/DC 电源适配器、充电器。
三、PCB及DEMO实物图、

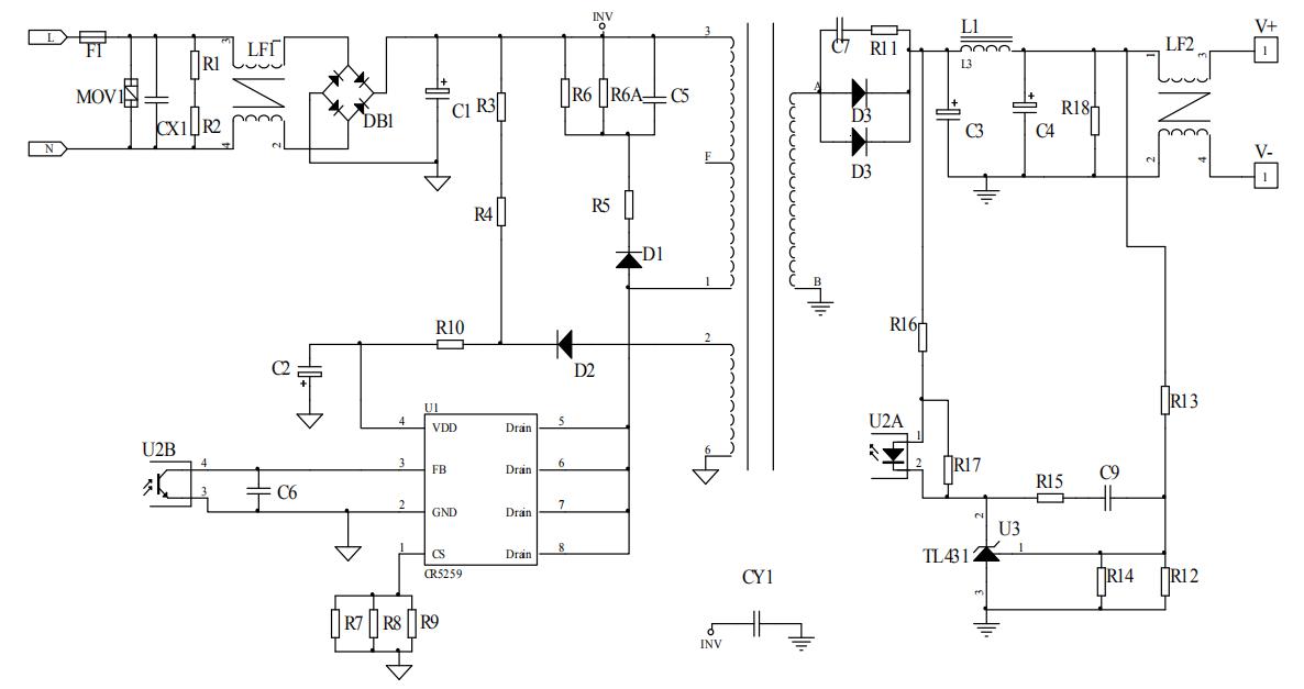
四、典型电路图

五、元器件清单

六、整机参数

CR5259芯片高度集成,电路结构简单、使用外围元件较少,适用于小功率 AC/DC 电源适配器、充电器,可简化反激式隔离AC-DC开关电源设计,从而使设计者轻松的获得可靠的系统。更多CR5259_12V2A/24V1A适配器电源芯片方案,电路原理图及PCB版图、变压器绕制工艺、性能测评、波形测试、温度测试、EMI评估测试及元器件清单请向向日葵视频下载安卓网站进入下载官网电子申请。>>
同类文章排行
- 7个大幅精简外围的ac-dc向日葵视频下载官网成人方案
- 德普微DP2525B原边反馈电源芯片恒压恒流5W
- CR5218SC_5V1A适配器方案
- 5v开关电源芯片PN8370M+PN8306M 5V2A六级能
- CR1252+CR3012_12V20A开关电源方案
- 基于PN8390+PN8308M高性能12V2A适配器电源
- PN8000无电感负压输出AC-DC非隔离超精简方
- PN8370_2.4A手机充电器电源芯片方案
- 12V3.0A同步整流六级能效电源适配器应用方
- CR6249_12V1.5A电源适配器方案
阿里巴巴店铺
关注向日葵视频下载安卓网站进入下载官网
收藏向日葵视频下载安卓网站进入下载官网

