CR3346 12V1A电源适配器方案
字号:T|T
CR3346适用于宽输入电压范围,输出 12V1A,是一款低成本、高性能的工作在QR模式下的脉宽调制控制开关,适用于离线式小功率ACDC应用,下面一起了解下基于CR3346 12V1A恒压恒流输出的电源适配器方案。

CR3346芯片特性:
● CR3346 是内置 650V 功率 MOS 管,反激式 QR 原边控制 PWM 功率开关;
● 内置软启动,内置斜坡补偿电路,内置过功率补偿;
● 多模式控制的能效均衡技术,低待机高效率满足能效要求;
● 具有“软启动、OCP、SCP、OTP、OVP 自动恢复等保护功能;
● 电路结构简单、较少的外围元器件,适用于小功率 AC/DC 电源适配器、充电器
一、方案概述
1、PCBA尺寸:W*L*H=34*62*20mm,是一款全电压实现12V1A输出的电源适配器。
2、AC90V满足启动时间的条件下,实现AC264V样机待机功耗仅为69mW;
3、输出带线,全电压输入时平均效率>83.97%;能够满足最严格的 “COC_V5_T2” 能效标准;
4、满足EMI要求;全电压可实现±2%电压、电流输出精度。
5、具有良好的恒压、恒流输出效果;同时具有“软启动、输出短路保护、OCP、SCP、OVP、OTP自动恢复”等多种保护功能。
6、变压器采用了EE16加厚立式磁芯骨架(PC40材质)。
二、PCB及DEMO实物图

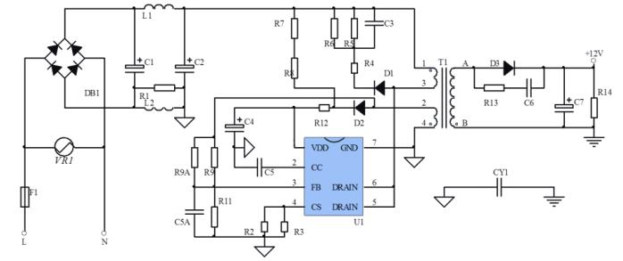
三、12V1A电路原理图

四、EMI测试:输入AC115V60Hz /AC230V50Hz;输出负载:功率电阻;

五、CR3346 12V1A电源适配器方案亮点
● 待机功耗&效率达到 COC_V5_T2 标准
● 符合 EMC 标准
● CC/CV 工作模式
● 具备良好的动态响应
● 完善的异常状态保护功能
● 低成本,高可靠性。
CR3346 12V1A电源适配器方案采用原边控制方式,不需要TL431和光耦。内置采样电路能够提供高精度恒流/恒压控制,能够较好地满足大多数充电器的要求,在应用中可兼容PN8370SSC-R1M,更多相关产品手册、电路原理图及BOM、变压器、 EMI测试数据等资料,请向向日葵视频下载安卓网站进入下载官网电子申请。>>
同类文章排行
- 7个大幅精简外围的ac-dc向日葵视频下载官网成人方案
- 德普微DP2525B原边反馈电源芯片恒压恒流5W
- CR5218SC_5V1A适配器方案
- 5v开关电源芯片PN8370M+PN8306M 5V2A六级能
- CR1252+CR3012_12V20A开关电源方案
- 基于PN8390+PN8308M高性能12V2A适配器电源
- PN8000无电感负压输出AC-DC非隔离超精简方
- PN8370_2.4A手机充电器电源芯片方案
- 12V3.0A同步整流六级能效电源适配器应用方
- CR6249_12V1.5A电源适配器方案
阿里巴巴店铺
关注向日葵视频下载安卓网站进入下载官网
收藏向日葵视频下载安卓网站进入下载官网

