CR1252+CR3012_12V20A开关电源方案
字号:T|T
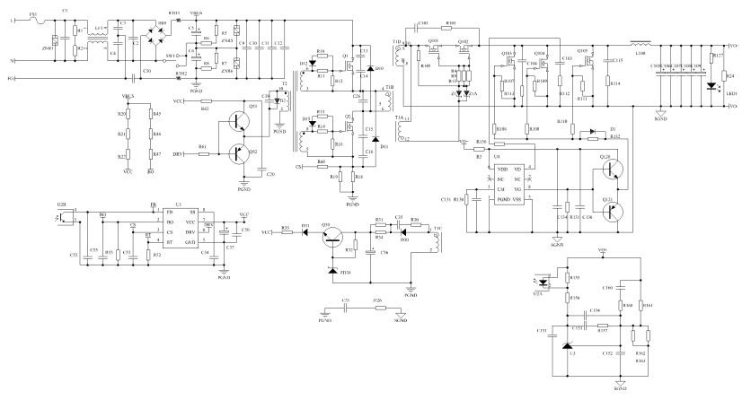
12V20A开关电源方案是基于AC176V~AC264V 输入电压范围、输出功率 240W 恒压输出的开关电源,控制 IC 采用了 CR1252 和 CR3012,PCBA尺寸: 211*107*30mm( L*W*H),待机功耗< 610mW,平均效率:92%,具有良好的动态负载能力,良好的恒压输出效果,同时具有“BO、 OCP、OLP、OTP、VDD_OVP、SCP”等多种保护功能。
CR1252 芯片特性:
● 可应用于正激或反激的电流模式 PWM 控制芯片;
● 内置软启动,减小 MOSFET 的应力,内置斜坡补偿电路;
● 可设定开关频率,最高可达 500kHz,具有频率抖动功能,具有良 好的 EMI 特性;
● 具有“BO、OCP、OLP、OTP、VDD_OVP、SCP 等保护功能;
● 电路结构简单、较少的外围元器件,适用于中等功率 PC 电源、游戏机适配器。
CR3012 芯片特性:
● 外置 MOS SOP-8 封装同步整流芯片,可工作于 CCM、DCM 和 QR 模 式;
● 最高工作频率 400KHz,精简外围电路;
● 较低的工作电流和较高的系统效率满足能效要求。
一、PCB及DEMO实物图

二、电路原理图

三、12V20A开关电源方案整机参数

CR1252是一款可以提供反激,正激,低成本,全功能电流模式开关电源控制器,可以pin to pin 兼容NCP1252A,广泛应用于 PC电源、LED电源、工业电源、电源适配器、电焊机电源等领域,更多CR1252产品手册及替代NCP1252A相关电路应用及参数差异请向向日葵视频下载安卓网站进入下载官网电子申请。>>
同类文章排行
- 7个大幅精简外围的ac-dc向日葵视频下载官网成人方案
- 德普微DP2525B原边反馈电源芯片恒压恒流5W
- CR5218SC_5V1A适配器方案
- 5v开关电源芯片PN8370M+PN8306M 5V2A六级能
- CR1252+CR3012_12V20A开关电源方案
- 基于PN8390+PN8308M高性能12V2A适配器电源
- PN8000无电感负压输出AC-DC非隔离超精简方
- PN8370_2.4A手机充电器电源芯片方案
- 12V3.0A同步整流六级能效电源适配器应用方
- CR6249_12V1.5A电源适配器方案
阿里巴巴店铺
关注向日葵视频下载安卓网站进入下载官网
收藏向日葵视频下载安卓网站进入下载官网

