充电器芯片阿里巴巴店铺 开关电源芯片关注向日葵视频下载安卓网站进入下载官网 向日葵视频官方网站下载收藏向日葵视频下载安卓网站进入下载官网 欢迎进入电源芯片/驱动芯片、MOS、IGBT、二三极管、桥堆等电子元器件代理商--向日葵视频下载安卓网站进入下载官网电子官网
高级搜索

搜索一

搜索二

充电管理IC方案
当前位置: 电源ic > 方案案例 > 充电器/适配器方案 > AP2905 5V0.7A降压方案,无EMI滤波器、仅需3颗外围!

AP2905 5V0.7A降压方案,无EMI滤波器、仅需3颗外围!

字号:T|T
文章出处:向日葵视频下载安卓网站进入下载官网电子责任编辑:向日葵视频下载官网成人人气:-发表时间:2021-03-16
  方案特征  
  ■ 输入电压:6~40V  
  ■ 输出规格:5V0.7A  
  ■ 最高效率:92%  
  ■ PCBA尺寸:21.0mm*11.0mm*1.6mm  
  保护全面:具有输入欠压锁定、逐周期限流、输出短路保护、过温保护等保护功能
  
  AP2905 封装及脚位配置图 
 
  AP2905输出电压为固定5V,开关频率为100kHz,是一款高效率同步降压稳压器,在6V~40V宽输入范围内可提供0.7A输出电流,采用SOT23-5L封装,可节约布局空间。  
  AP2905内部集成了低导通电阻的主功率管和同步功率管,既降低了导通阻抗又省掉了外部肖特基向日葵视频色版下载软件安装。此外,内置补偿架构不需要使用外置RC补偿电路,固定输出方式无需外部分压电阻,进一步减少了外围元器件的使用。所以AP2905非常适合于精简外围元件、单层PCB布局需求的应用。  
  特别设计的EMl优化电路架构非常适合有安规认证的应用场合。完整的保护特性包括过流保护,过温保护,短路保护以及欠压锁定保护等。
  
  Demo实物图
  
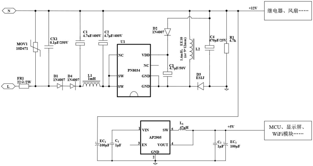
  家电方案典型应用图
  
  在家电应用中,市电通过非隔离开关电源PN8034转化为直流12V输出给继电器、风扇等负载,同时由AP2905将12V降压到5V作为MCU、显示屏、WiFi模块供电。
  
  AP2905 5V0.7A降压方案亮点  
  ■ 外围精简:仅3颗外围元件;  
  ■ 布板简单:仅4个网络节点,易单面板布线,支持波峰焊工艺;  
  ■ 输入电压范围宽:输入电压覆盖9V/12V/18V/24V/36V,高可靠性;  
  ■ EMI裕量充足:无EMI滤波器即可轻松通过EN55032 Class B。
  
  EMC测试:EMI辐射满足EN55032 Class B标准要求,裕量大于15dB。
  
  温升测试:测试条件:Vin=12/18/24V, Vout=5V/0.7A, 环境温度25℃,Demo半开放、无风环境;
  
  效率测试:测试条件:Vin=12/18/24/36V, Vout=5V, Iout=0~1A;测试结果:最高效率达92%。
  
  动态响应和纹波:  
  测试条件:Vin=12V, Vout=5V, Iout=0.175A~0.525A;测试结果:动态响应Vpp =180mV;
  
  测试条件:Vin=12V, Vout=5V, Iout=0.7A;测试结果:纹波Vpp =45mV;
  
  基于AP2905的5V0.7A降压方案,该方案具有外围精简、输入电压范围宽、EMC裕量充足等优点,适用于家用电器、智能家居等应用场景,更多产品相关手册,原理图,电源输入输出规格,BOM表及测试数据等资料,请向向日葵视频下载安卓网站进入下载官网电子申请。>>
产品中心 关于向日葵视频下载安卓网站进入下载官网 联系向日葵视频下载安卓网站进入下载官网
网站地图