CR5168SK+CR3016_20w快充头方案
字号:T|T
一、方案概述
■ PCBA尺寸:48mm*40mm*18mm
■ AC230V输入待机功耗55mW
■ 全电压输入时平均效率>87.35%
■ 变压器,采用了EE19W磁芯
■ 具有良好的EMI特性
■ 具有“软 启动、OCP、SCP、OTP自动恢复”等多种保护功能。
二、封装及脚位配置

CR5168SK是一款采用内置高压功率MOSFET,具有优化的图腾驱动电路以及电流模式PWM 控制器,适用于待机功耗<75mW的小功率AC/DC电源适配器、充电器电源。CR5168SK采用 PWM+PFM工作模式。在空载和轻载时,电路采用间歇模式,有效的降低了待机功耗。具有“软 启动、OCP、SCP、OTP自动恢复”等多种保护功能;由振荡电路产生的频率抖动,可以改善 EMI特性。
CR5168SK芯片特性:
■ CR5168SK是采用内置650V高压功率MOSFET,反激式PWM功率开关;
■ 内置软启动,减小MOSFET的应力,内置斜坡补偿电路;
■ 65kHz开关频率,具有频率抖动功能,使其具有良好的EMI特性;
■ 全电压输入范围,低待机功耗<75mW;
■ 能效满足DOE Ⅵ 和 CoC V5_T2 要求;
■ 具有“软启动、OCP、SCP、OTP、OVP自动恢复等保护功能
CR3016 是 SOP-8 封装的一款结构简单同步整流开关,可工作于 CCM,DCM 和 QR 模式,最 高工作频率可达 200KHZ,针对 5V 输出电源系统进行了专门的优化和设计,内置 RDS(ON) 为 10m Ω的 N 沟道 MOS,用来替换传统的整流向日葵视频色版下载软件安装,能有效的提升整机的效率并减少热损耗,提 高整机的稳定性和可靠性。
CR3016芯片特性:
■ 可工作于 CCM,DCM 和 QR 模式,外围电路简单;
■ 最高工作频率可达 200KHZ;
■ 内置 RDS(ON) 为 10mΩ60V 的 N 沟道 MOS;
三、PCB及DEMO实物图

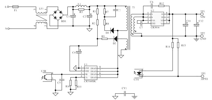
四、电源部分原理图

五、效率测试

六、整机参数

七、方案亮点
● 多电压输出,智能匹配移动设备,实现快速充电;
● 低待机,高效率。全模式(5V/9V/12V)满足快充能效标准;
● 体积小(48mm*40mm*18mm),成本低;
● 符合EMI标准,EN55022B&EN55013;
CR5168SK+CR3016_20w快充头方案可根据被充电设备USB信号调节5V/9V/12V输出电压。AC230V输入待机功耗55mW,平均效率>87.35%,体积大小仅为 48mm*40mm*18mm,在同类产品中成本低廉,货源充足,更多产品手册及应用资料请向向日葵视频下载安卓网站进入下载官网电子申请。>>
同类文章排行
- 7个大幅精简外围的ac-dc向日葵视频下载官网成人方案
- 德普微DP2525B原边反馈电源芯片恒压恒流5W
- CR5218SC_5V1A适配器方案
- 5v开关电源芯片PN8370M+PN8306M 5V2A六级能
- CR1252+CR3012_12V20A开关电源方案
- 基于PN8390+PN8308M高性能12V2A适配器电源
- PN8000无电感负压输出AC-DC非隔离超精简方
- PN8370_2.4A手机充电器电源芯片方案
- 12V3.0A同步整流六级能效电源适配器应用方
- CR6249_12V1.5A电源适配器方案
阿里巴巴店铺
关注向日葵视频下载安卓网站进入下载官网
收藏向日葵视频下载安卓网站进入下载官网

