65w快充方案 PN8213+PN8307
字号:T|T
65w快充方案由PN8213、PN8307P、AP2080三颗套片组合,搭配GaN或者SuperJunction器件,具有高环路稳定度、高功率密度、50mW低待机功耗、100V全集成同步整流等多重亮点。
一、65w快充方案亮点
PN8213实现真正QR-Lock技术,环路高度稳定,进口替换的适配度更高,最高支持500kHz工作频率,减小变压器及输出电容体积;典型转换效率大于93%,提升充电器功率密度。
PN8213与海外友商相比,具备“三高一低”压倒性优势替代,外围少2-4颗(OVP复用)、1/4负载转换效率优于1%以上,启动HV耐压高出100V,VDD耐压高出30V,具有市电欠压保护、输出过压保护、原副边防直通保护、过载保护、过温保护等。
PN8213内置800V高压启动管和X电容放电功能,待机功耗小于50mW。
与PN8213主控搭配的是全集成同步整流PN8307P,内置100V/7mΩ智能MOSFET,自适应死区控制提高MOSFET Rdson利用率,更低温升,超高性价比。

方案还包含了AP2080 Boost芯片采用1.5MHz开关频率的COT控制技术,将储能电感体积降至0805封装,任何工况下可将PN8213 供电范围控制在11-40V,提高15-20V输出电压下的转换效率。
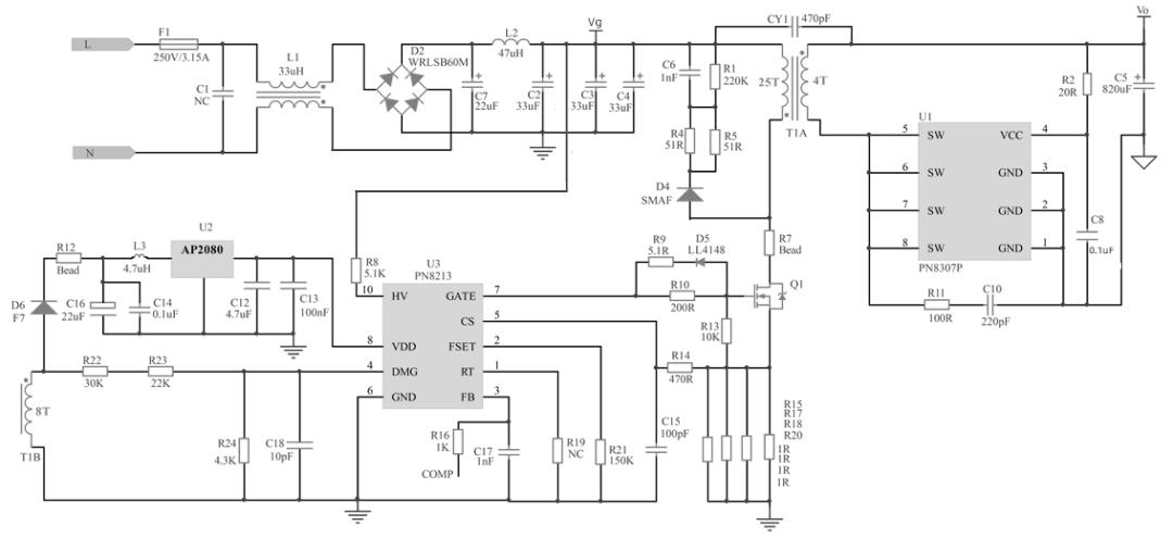
二、封装及脚位配置图

三、DEMO实物图

65w快充方案demo如上图所示,尺寸仅为52mm x 27mm x20mm,外围精简。
四、方案典型应用图

五、变压器设计

变压器设计采用ATQ23.7骨架,绕线结构如上图所示,初级绕组电感量 (Lp) :320±5%uH @10kHz。
六:效率测试

在20V输出下的效率表现测试中,可以看到65W快充方案在115V和230V输入电压时,20V 3.25A的输出效率均超过92%,相较于能效标准有4%以上的裕量。

在15V输出下的效率表现测试中,可以看到芯朋微65W PD快充方案在115V和230V输入电压时,15V 3A的输出效率超过92%,相较于能效标准有4%左右的裕量。

在9V输出下的效率表现测试中,可以看到65W PD套片方案在115V和230V输入电压时,9V3A的输出效率接近92%,相较于能效标准有6%左右的裕量。

在5V输出下的效率表现测试中,可以看到65W快充方案在115V输入电压时,5V 3A的输出效率接近91%,在230V输入电压时5V 3A的输出效率超过88%,相较于能效标准有9%和6%左右的裕量。
七:空载待机功耗

通过对65W 快充方案的空载待机功耗测试可以看出,待机功耗在50mW左右,满足75mW能效标准。
八、EMC测试
● EMI传导、辐射满足EN55032 Class B标准要求,裕量均大于6dB
● ESD满足IEC61000-4-2,8kV/15kV等级要求
● EFT满足IEC 61000-4-4: 2004,4kV等级要求
● Surge满足IEC 61000-4-5:2005,2kV等级要求
● 交流绝缘满足3.75kVac要求
65w快充方案采用初级高适配+次级全集成,QR-Lock技术,显著提高充电器的功率密度,相比普通QR整体工作频率更高、环路稳定性更佳,更多65w快充方案PN8213+PN8307P+AP2080产品手册、测试数据及应用要点资料请向向日葵视频下载安卓网站进入下载官网申请。>>
同类文章排行
- 7个大幅精简外围的ac-dc向日葵视频下载官网成人方案
- 德普微DP2525B原边反馈电源芯片恒压恒流5W
- CR5218SC_5V1A适配器方案
- 5v开关电源芯片PN8370M+PN8306M 5V2A六级能
- CR1252+CR3012_12V20A开关电源方案
- 基于PN8390+PN8308M高性能12V2A适配器电源
- PN8000无电感负压输出AC-DC非隔离超精简方
- PN8370_2.4A手机充电器电源芯片方案
- 12V3.0A同步整流六级能效电源适配器应用方
- CR6249_12V1.5A电源适配器方案
阿里巴巴店铺
关注向日葵视频下载安卓网站进入下载官网
收藏向日葵视频下载安卓网站进入下载官网

