充电器芯片阿里巴巴店铺 开关电源芯片关注向日葵视频下载安卓网站进入下载官网 向日葵视频官方网站下载收藏向日葵视频下载安卓网站进入下载官网 欢迎进入电源芯片/驱动芯片、MOS、IGBT、二三极管、桥堆等电子元器件代理商--向日葵视频下载安卓网站进入下载官网电子官网
高级搜索

搜索一

搜索二

充电管理IC方案
当前位置: 电源ic > 方案案例 > 充电器/适配器方案 > CR5244 5V2.4A小功率充电器、适配器方案

CR5244 5V2.4A小功率充电器、适配器方案

字号:T|T
文章出处:向日葵视频下载安卓网站进入下载官网电子责任编辑:向日葵视频下载官网成人人气:-发表时间:2021-10-15
  CR5244是一款采用内置高压功率 MOSFET,具有优化的图腾驱动电路以及电流模式PWM控制器,适用于待机功耗〈100mW的小功率AC/DC电源适配器、充电器电源。下面一起了解下基于CR5244的宽输入电压范围,输出功率12W,5V2.4A小功率充电器、适配器方案。
 
  
  CR5244芯片特性  
  ■ CR5244是采用内置600V高压功率 MOSFET,反激式PWM功率开关;  
  ■ 内置软启动,减小 MOSFET的应力,内置斜坡补偿电路  
  ■ 65kHz开关频率,具有频率抖动功能,使其具有良好的EMI特性  
  ■ 全电压输入范围,待机功耗:<100mW  
  ■ 输出接18AWG 1.5米,四点平均效率:>79.94%,满足“能源之星V2.0-VI级能效”  
  ■ 具有“软启动、OCP、SCP、0TP、OVP自动恢复等保护功能;  
  ■ 电路结构简单、较少的外围元器件,适用于小功率AC/DC电源适配器、充电器。
  
  一、方案概述  
  1、PCBA尺寸:65mm×38m  
  2、AC90V满足启动时间的条件下,实现AC264V待机功耗〈100mW;  
  3、全电压输入时平均效率>79.94%;满足“能源之星V2.0VI级能效”标准;  
  4、具有“软启动、OCP、SCP、0TP、OP自动恢复”等多种保护功能。  
  5、由振荡电路产生的频率抖动,可以改善EMI特性。  
  6、变压器采用了EF20磁芯(PC40材质)。
  
  二、PCB及DEMO实物图
  
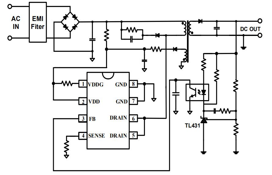
  三、5V2.4A电路原理图
  
  CR5244在重载或中等负载时,工作在PWM模式,频率为65KHz。当负载逐渐减小时,振荡器的工作频率逐渐降低,最后稳定在22KHz左右。在空载和轻载时,电路采用间歇模式,有效的降低了待机功耗。
 
  
  CR5244小功率充电器、适配器方案输入90-264V AC,输出5V 2. 4A,待机功耗〈100mW,平均效率>79.94%,满足“能源之星V2.0VI级能效”标准,在应用中可替代昂宝OB2358、OB2358P等,更多CR5244 5V2.4A小功率充电器、适配器方案产品手册、测试数据、变压器规格及BOM表清单请向向日葵视频下载安卓网站进入下载官网电子申请。>>
产品中心 关于向日葵视频下载安卓网站进入下载官网 联系向日葵视频下载安卓网站进入下载官网
网站地图