CR6248_12v1a适配器方案
字号:T|T
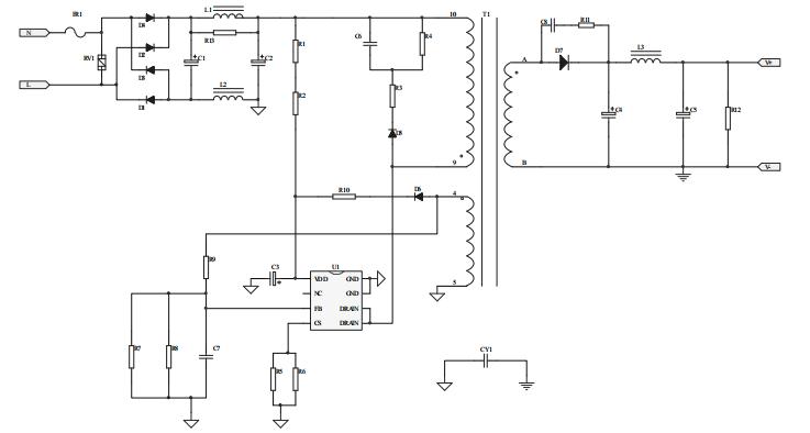
CR6248_12V1A适配器方案是基于一个能适用于宽输入电压范围,输出功率 12W,恒压输出的适配器,控制 IC 采用CR6248高精度CC/CV原边检测PWM开关,具有良好的动态负载能力,良好的恒流输出效果;同时具有“软启动、OCP、SCP、OVP、FB开路保护、OTP自动恢复”等多种保护功能。
CR6248 采用反激式电路拓扑,输出和输入高压使用变压器隔离。在这种反激拓扑中,开关管导通时,变压器储存能量,负载电流由输出电容提供;开关管关断时,变压器将储存的能量传递到负载和输出滤波电容,以补偿电容单独提供负载电流所消耗的能量。
CR6248 芯片特性:
● CR6248 内置 600V 高压功率 MOSFET,反激式原边检测 PWM 功率开关;
● 内置软启动,减小 MOSFET 的应力,内置斜坡补偿电路;
● 较低的 IC 功耗;
● 具有频率抖动功能,使其具有良好的 EMI 特性;
● 具有“软启动、OCP、SCP、OTP 自动恢复、OVP 锁存”等多种保护功能;
● 原边反馈,无需光耦和 TL431,可调式线损补偿,IC 基准精度±1%;
● 电路结构简单、较少的外围元器件,适用于小功率 AC/DC 电源适配器、充电器。
一、PCB及DEMO实物图

二、典型电路图

三、效率测试

四、整机参数

CR6248_12v1a适配器方案,全电压实现12V1A输出的适配器。AC90V满足启动时间的条件下,实现AC230V样机待机功耗<75mW;典型输入电压时平均效率>83.3%;能够满足最严格的能效标准“COC_T2”;全电压可实现±5%的CV输出精度。更多CR6248_12V1A适配器方案、CR6248_5V2.4A充电器方案产品手册、原理图,电源输入输出规格,BOM 表和变压器参数以及安规和 EMI 测试数据等资料请向启辰微代理向日葵视频下载安卓网站进入下载官网电子申请。>>
同类文章排行
- 7个大幅精简外围的ac-dc向日葵视频下载官网成人方案
- 德普微DP2525B原边反馈电源芯片恒压恒流5W
- CR5218SC_5V1A适配器方案
- 5v开关电源芯片PN8370M+PN8306M 5V2A六级能
- CR1252+CR3012_12V20A开关电源方案
- 基于PN8390+PN8308M高性能12V2A适配器电源
- PN8000无电感负压输出AC-DC非隔离超精简方
- PN8370_2.4A手机充电器电源芯片方案
- 12V3.0A同步整流六级能效电源适配器应用方
- CR6249_12V1.5A电源适配器方案
阿里巴巴店铺
关注向日葵视频下载安卓网站进入下载官网
收藏向日葵视频下载安卓网站进入下载官网

