OB2281芯片替代料CR6889B,货源更稳定!
字号:T|T
2021年以来电源芯片均出现了不同程度的涨价缺货,从一开始的缺货涨价交期延长,到后面的交期不定,有价未必有货,一货难求,缺货潮催化了各芯片间的相互代换,启辰微CR6889B不仅能代换OB2281、OB2273、还可以兼容SD4873A、AP8267、SF5533、KP201等产品,做到了一芯多用,为你排解“缺芯”烦忧!
产品概述
CR6889B是一款高集成度、低待机功耗的PWM控制器。CR6889B轻载时会降低频率,最低频率22kHz可避免音频噪声。CR6889B提供了完整的保护功能,如cycle-by-cycle电流限制、OCP、OTP、VDD_OVP、UVLO等,还可以通过OVP脚分别精确设置输出电压过压保护。软启动功能可以减少系统启动时MOSFET的应力,前沿消隐时间简化了系统应用。通过频率抖动和软驱动电路的设计,降低开关噪声,简化了EMI设计。CR6889B提供SOT23-6L的封装。
CR6889B特性
■较低的启动电流(大约3μA)
■软启动减少开机时MOSFET的漏源电压应力
■内建同步斜坡补偿,消除次谐波震荡
■内建频率抖动功能,降低EMI
■内置65kHz开关频率
■轻载降低工作频率
■VDD过压保护和输出过压保护功能
■内置前沿消隐电路
■内置输出向日葵视频色版下载软件安装短路保护
■过载保护
■SOT23-6L封装
管脚排列

管脚描述

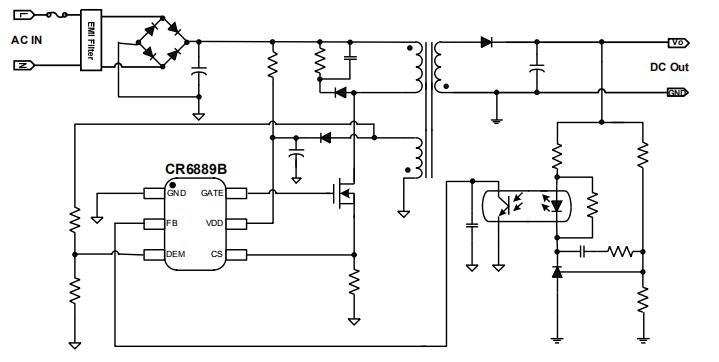
典型应用电路图

应用领域
■AC/DC适配器
■电视及监视器电源
■打印机
■存储设备电源
CR6889B是一款65W以内高性能绿色节能PWM控制器,VCC耐压30V,待机功耗小于75mW,缺货行情下,向日葵视频下载安卓网站进入下载官网将和客户一起解决“芯片短缺”的困境,CR6889B在应用中可兼容CR6863B、OB2281、OB2273、SD4873A、AP8267、SF5533、KP201等产品,货源稳定且价格优势,更多产品手册、应用资料等,请咨询向日葵视频下载安卓网站进入下载官网电子。>>
同类文章排行
- ap8022代换viper22a可兼容,不改PCB及外围
- 电源芯片sdh8302s可PIN脚代换VIPER12A/AP80
- 什么是MOS管的雪崩及mos管雪崩击穿原理!
- 常用dc-dc降压芯片推荐
- 国产向日葵视频下载官网成人有哪些?
- IR4427替换芯片ID1127双低侧、大电流驱动,
- sdh8303代换viper22a/AP8012H,PIN脚兼容无
- PN555L内置690V小功率非隔离芯片可替PN8008
- 常用低压mos管型号及选型!
- 开关电源原边反馈(PSR)技术深度解析!
阿里巴巴店铺
关注向日葵视频下载安卓网站进入下载官网
收藏向日葵视频下载安卓网站进入下载官网

