全部产品分类
集成电路IC
场效应管/MOS/IGBT
向日葵视频色版下载软件安装
- 整流向日葵视频色版下载软件安装
- 开关向日葵视频色版下载软件安装
- TVS向日葵视频色版下载软件安装
- 肖特基向日葵视频色版下载软件安装
- 快速恢复向日葵视频色版下载软件安装
- 整流桥向日葵视频色版下载软件安装
三极管
推荐产品
联系向日葵视频下载安卓网站进入下载官网
深圳市向日葵视频下载安卓网站进入下载官网电子科技有限公司
电话:0755-23087599
手机:13808858392
邮箱:dunianhua@leweitech.com
地址:深圳市宝安区西乡鹤洲恒丰工业城B11栋5楼东
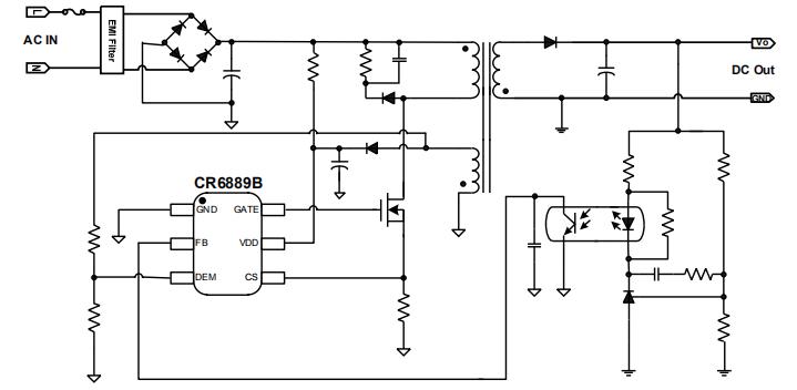
CR6889B 是一款高集成度、低待机功耗的电流模式 PWM 控制器。CR6889B pwm控制器芯片轻载时会降低频率,最低频率 22kHz 可避免音频噪声。CR6889B 提供了完整的保护功能,如 cycle-by-cycle 电流限制、OCP、OTP、VDD_OVP、UVLO 等,还可以通过 OVP 脚分别精确设置输出电压过压保护。软启动功能可以减少系统启动时 MOSFET 的应力,前沿消隐时间简化了系统应用。通过频率抖动和软驱动电路的设计,降低开关噪声,简化了 EMI 设计。CR6889B 提供SOT23-6L 的封装。
CR6889B特性
■ 较低的启动电流 (大约3μA)
■ 软启动减少开机时MOSFET的漏源电压应力
■ 内建同步斜坡补偿,消除次谐波震荡
■ 内建频率抖动功能,降低EMI
■ 内置65kHz开关频率
■ 轻载降低工作频率
■ VDD过压保护和输出过压保护功能
■ 内置前沿消隐电路
■ 内置输出向日葵视频色版下载软件安装短路保护
■ 过载保护
■ SOT23-6L封装
管脚排列描述

| 引脚序号 | 符号 | 描述 |
| 1 | GND | 地脚 |
| 2 | FB | 电压反馈脚,和CS 共同决定输出占空比,同时此脚控制系统工作频率。 |
| 3 | OVP | 通过辅助绕组分压设置输出过压保护电压值,该教悬空则无输出过压保护功能。 |
| 4 | CS | 电流检测脚,连接电阻在MOSFET 的源和地之间检测电感电流。 |
| 5 | VDD | 电源脚。 |
| 6 | GATE | 驱动脚,外接功率MOSFET 的栅极。 |
典型应用电路图

应用领域
■ AC/DC适配器
■ 电视及监视器电源
■ 打印机
■ 存储设备电源
CR6889B是一款65W以内的副边高能效低功耗绿色节能pwm控制器芯片,VCC耐压30V,待机功耗小于75mW,可替换OB25281、SD4873A、 AP8267、SF5533、KP201、OB2273等产品,更多CR6889B pwm控制器芯片产品手册、电学参数、工作原理、样品申请及技术支持请咨询向日葵视频下载安卓网站进入下载官网电子。>>
阿里巴巴店铺
关注向日葵视频下载安卓网站进入下载官网
收藏向日葵视频下载安卓网站进入下载官网










