全部产品分类
集成电路IC
场效应管/MOS/IGBT
向日葵视频色版下载软件安装
- 整流向日葵视频色版下载软件安装
- 开关向日葵视频色版下载软件安装
- TVS向日葵视频色版下载软件安装
- 肖特基向日葵视频色版下载软件安装
- 快速恢复向日葵视频色版下载软件安装
- 整流桥向日葵视频色版下载软件安装
三极管
推荐产品
联系向日葵视频下载安卓网站进入下载官网
深圳市向日葵视频下载安卓网站进入下载官网电子科技有限公司
电话:0755-23087599
手机:13808858392
邮箱:dunianhua@leweitech.com
地址:深圳市宝安区西乡鹤洲恒丰工业城B11栋5楼东
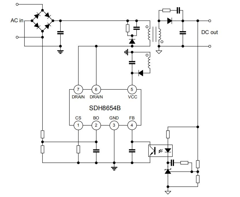
SDH8654B是士兰微电子自主研发的一款集成高压功率MOS的反激开关电源控制器芯片,典型应用功率18W,具有高转换效率、高集成度、高可靠性的特点,适用于白电系统的待机电源等应用领域,能够针对白电等高可靠性要求的应用,完全替代欧美、日本市场的同类型产品,并在产品性能和异常保护功能等方面有明显的提升。目前该产品已大批量应用于家用空调,得到了主要客户群体的高度认可。
SDH8654B概述
SDH8654B是用于开关电源的内置高压MOSFET及高压启动恒流源、外置采样电阻的电流模式PWM+PFM控制器。
SDH8654B内置高压启动恒流源,低待机功耗。有多种控制模式:在重载时,工作在PWM模式;在轻载时,工作在PFM模式,以提高转换效率;在空载时,进入打隔模式,以降低待机功耗。
SDH8654B具有抖频功能,以降低EMI。内置峰值电流补偿电路,在不同交流电压输入时的极限输出功率一致。内置软启动功能,在上电过程中减小变压器的应力,防止变压器饱和。
SDH8654B内部集成全面的异常状态保护功能,包括前沿消隐(LEB)逐周期峰值限流,VCC过压保护(OVP)输出过载保护(OLP),AC输入欠压保护(AC UVP),AC输入过压保护(AC OVP)和过温保护(OTP)。
SDH8654B电源芯片特点
■ 高压启动
■ 低待机功耗
■ 多种控制模式
■ 抖频
■ 峰值电流补偿
■ 软启动
■ 前沿消隐(LEB)
■ 逐周期峰值限流
■ VCC过压保护(OVP)
■ 输出过载保护(OLP)
■ AC输入欠压保护(AC_UVP)
■ AC输入过压保护(AC_OVP)
■ 过温保护(OTP)
SDH8654B电路图

应用
■ 开关电源
SDH8654B电源芯片内置700V规格的高压功率MOS以及在芯片内部实现自有的高压启动功能,完善的异常保护功能,典型应用于家用空调,是家用空调芯片,外围极简,集成度高,提高电源系统的可靠性,更多SDH8654B家用空调芯片产品手册及应用资料请向士兰微代理向日葵视频下载安卓网站进入下载官网电子申请。>>
阿里巴巴店铺
关注向日葵视频下载安卓网站进入下载官网
收藏向日葵视频下载安卓网站进入下载官网










