全部产品分类
集成电路IC
场效应管/MOS/IGBT
向日葵视频色版下载软件安装
- 整流向日葵视频色版下载软件安装
- 开关向日葵视频色版下载软件安装
- TVS向日葵视频色版下载软件安装
- 肖特基向日葵视频色版下载软件安装
- 快速恢复向日葵视频色版下载软件安装
- 整流桥向日葵视频色版下载软件安装
三极管
推荐产品
联系向日葵视频下载安卓网站进入下载官网
深圳市向日葵视频下载安卓网站进入下载官网电子科技有限公司
电话:0755-23087599
手机:13808858392
邮箱:dunianhua@leweitech.com
地址:深圳市宝安区西乡鹤洲恒丰工业城B11栋5楼东
SD8585S_电源适配器/充电器IC SD8585S
所属分类:SLAN/士兰微
品牌:士兰微
型号:SD8585S
封装:SOP7
功率:75mW
电流:2.1A
型号:SD8585S
封装:SOP7
功率:75mW
电流:2.1A
订购热线:0755-23087599
SD8585S产品描述:
SD8585S是内置高压MOS管功率开关的原边控制开关电源PSR,采用PFM调制技术,提供精确的恒压/恒流(VC/CC)控制环路,具有非常高的稳定性和平均效率
SD8585S是内置高压MOS管功率开关的原边控制开关电源PSR,采用PFM调制技术,提供精确的恒压/恒流(VC/CC)控制环路,具有非常高的稳定性和平均效率
采用SD8585S设计系统,无需光耦,可省去次级反馈控制、环路补偿,精简电路,降低系统成本。
SD8585S适用10-12W输出功率,内置线损补尝功能和峰值电流补偿功能。
SD8585S产品特点:
内置高压MOS管功率开关
原边控制模式
低启动电流
前沿消隐
逐周期限流
PFM调制
降峰值模式
过压保护
欠压锁定
环路开路保护
最大导通时间保护
过温保护
线损电压补偿
峰值电流补偿
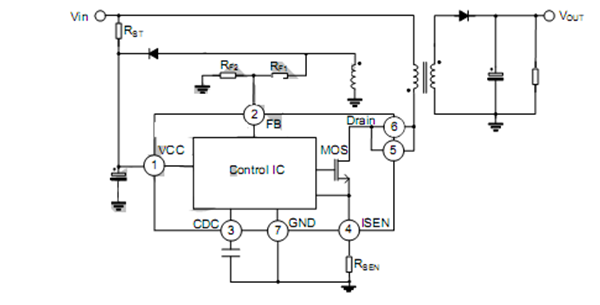
典型应用图

SD8585S管脚功能描述:

典型应用图

SD8585S管脚功能描述:

| 管脚号 | 管脚名称 | I/O | 功能描述 |
| 7 | VCC | P | 供电电源 |
| 2 | FB | I | 反馈电压输入端 |
| 3 | CDC | I | 输出线补偿端 |
| 4 | ISEN | I | 峰值电流采样端 |
| 5、6 | Drain | O | 高压MOS管漏端 |
| 7 | GND | G | 地 |
阿里巴巴店铺
关注向日葵视频下载安卓网站进入下载官网
收藏向日葵视频下载安卓网站进入下载官网










