全部产品分类
集成电路IC
场效应管/MOS/IGBT
向日葵视频色版下载软件安装
- 整流向日葵视频色版下载软件安装
- 开关向日葵视频色版下载软件安装
- TVS向日葵视频色版下载软件安装
- 肖特基向日葵视频色版下载软件安装
- 快速恢复向日葵视频色版下载软件安装
- 整流桥向日葵视频色版下载软件安装
三极管
推荐产品
联系向日葵视频下载安卓网站进入下载官网
深圳市向日葵视频下载安卓网站进入下载官网电子科技有限公司
电话:0755-23087599
手机:13808858392
邮箱:dunianhua@leweitech.com
地址:深圳市宝安区西乡鹤洲恒丰工业城B11栋5楼东
SD8583S_电源适配器/充电器芯片 SD8583
所属分类:SLAN/士兰微
品牌:士兰微
型号:SD8583
封装:SOP7
功率:75mW
电流:1.5A
型号:SD8583
封装:SOP7
功率:75mW
电流:1.5A
订购热线:0755-23087599
SD8583S产品描述:
SD8583S是内置高压MOS管功率开关的原边控制开关电源(PSR),采用PFM调制技术,提供精确的恒压/恒流(CV/CC)控制环路,具有非常高的稳定性和平均效率。
采用SD8583S设计系统,无需光耦,可省去次级反馈控制、环路补偿,精简电路、降低系统成本。
SD8583S适用8~10W输出功率,内置线损补偿功能和峰值电流补偿功能。
SD8583S产品特点:
内置高压MOS管功率开关
原边控制模式
低启动电流
前沿消隐
逐周期限流
PFM调制
降峰值模式
过压保护
欠压锁定
环路开路保护
最大导通时间保护
过温保护
线损电压补偿
峰值电流补偿
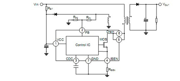
典型应用图

典型应用图

SD8583S是离线式开关电源集成电路,是内置线损补偿和峰值电流补偿的高端电源控制器,通过检测变压器院级线圈的峰值电流和辅助线圈的反馈电压,控制系统的输出电压和电流,达到输出恒压或者恒流的目的。
SD8583S完整的工作周期分为峰值电流检测和反馈电压检测:
当MOS管导通,通过采样电阻检测院级线圈的电流,此时FB端电压为负,输出电容对负载供电,输出电压V0下降,当原级线圈的电流达到峰值时,MOS管关断,FB端电压检测开始,存储的次级线圈的能量对输出电容充电,输出电压V0上升,并对负载供电,当同时满足恒压、恒流环路控制的开启条件后,MOS管才开启,随之,芯片再次进入峰值电流检测。
阿里巴巴店铺
关注向日葵视频下载安卓网站进入下载官网
收藏向日葵视频下载安卓网站进入下载官网










