全部产品分类
集成电路IC
场效应管/MOS/IGBT
向日葵视频色版下载软件安装
- 整流向日葵视频色版下载软件安装
- 开关向日葵视频色版下载软件安装
- TVS向日葵视频色版下载软件安装
- 肖特基向日葵视频色版下载软件安装
- 快速恢复向日葵视频色版下载软件安装
- 整流桥向日葵视频色版下载软件安装
三极管
推荐产品
联系向日葵视频下载安卓网站进入下载官网
深圳市向日葵视频下载安卓网站进入下载官网电子科技有限公司
电话:0755-23087599
手机:13808858392
邮箱:dunianhua@leweitech.com
地址:深圳市宝安区西乡鹤洲恒丰工业城B11栋5楼东
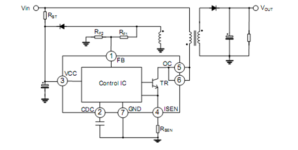
SD6952S产品描述:
SD6952S是内置高压三极管的原边控制模式的开关电源控制器(PSR),内置线损补偿和峰值电流补偿功能,采用PFM调制技术,提供精确的恒压/恒流(CV/CC)控制环路,具有非常高的稳定性和平均效率。
SD6952S是内置高压三极管的原边控制模式的开关电源控制器(PSR),内置线损补偿和峰值电流补偿功能,采用PFM调制技术,提供精确的恒压/恒流(CV/CC)控制环路,具有非常高的稳定性和平均效率。
采用SD6952S设计系统,无需光耦和Y电容,可省去次级反馈控制、环路补偿,精简电路、降低成本。
SD6952S适用2~5W输出功率。
SD6952S产品特点:
内置高压三极管
原边控制模式
低启动电流
前沿消隐
PFM调制
过压保护
欠压锁定
过温保护
环路开路保护
线损电压补偿
峰值电流补偿
逐周期限
典型应用图

典型应用图

阿里巴巴店铺
关注向日葵视频下载安卓网站进入下载官网
收藏向日葵视频下载安卓网站进入下载官网










