全部产品分类
集成电路IC
场效应管/MOS/IGBT
向日葵视频色版下载软件安装
- 整流向日葵视频色版下载软件安装
- 开关向日葵视频色版下载软件安装
- TVS向日葵视频色版下载软件安装
- 肖特基向日葵视频色版下载软件安装
- 快速恢复向日葵视频色版下载软件安装
- 整流桥向日葵视频色版下载软件安装
三极管
推荐产品
联系向日葵视频下载安卓网站进入下载官网
深圳市向日葵视频下载安卓网站进入下载官网电子科技有限公司
电话:0755-23087599
手机:13808858392
邮箱:dunianhua@leweitech.com
地址:深圳市宝安区西乡鹤洲恒丰工业城B11栋5楼东
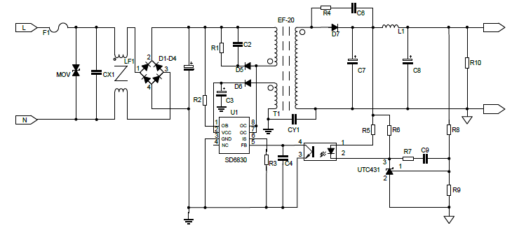
SD6830产品描述:
SD6830是一款高度集成的电流模式PWM+PFM控制芯片。内置振荡器、内置高压管和降频功能,IC具有完整的自恢复保护功能。该电源控制器工作于典型的反激拓扑电路中,构成简洁的AC/DC电源转换器。在85V-265V的宽电压范围内提供12W的连续输出功率。
SD6830产品特点:
内置振荡器
内置700V高压功率开关
快速高压启动
低启动电流和低工作电流
绿色降频功能,低待机功耗
全面的自恢复保护功能:过压、欠压、短路、过载以及过温保护
精确温度补偿,精确逐周期电流控制
宽电压输出功率12W,峰值输出15W
高压输出功率15W,峰值输出18W
外围元件少,整机成本低
SD6830典型应用图:

阿里巴巴店铺
关注向日葵视频下载安卓网站进入下载官网
收藏向日葵视频下载安卓网站进入下载官网










