推荐产品
联系向日葵视频下载安卓网站进入下载官网

深圳市向日葵视频下载安卓网站进入下载官网电子科技有限公司
电话:0755-23087599
传真:0755-23082933
邮箱:yishanbo@leweitech.com
地址:深圳市宝安区西乡鹤洲恒丰工业城B11栋5楼东
SDH8595S_电源充电器/适配器IC SDH8595S
所属分类:士兰微
品牌:士兰微
型号:SDH8595S
封装:SOP7
功率:10.5W
电流:2.1A
型号:SDH8595S
封装:SOP7
功率:10.5W
电流:2.1A
订购热线:0755-23087599
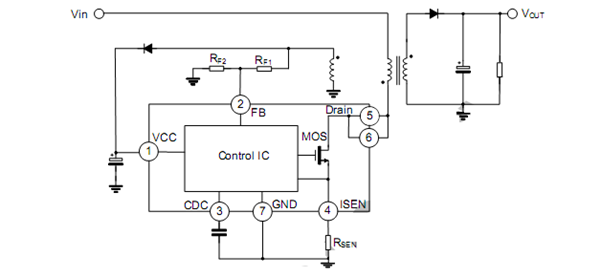
SDH8595S产品描述:
SDH8595S是内置高压MOS管功率开关的原边控制开关电源(PSR),采用PFM调制技术,提供精确的恒压/恒流(CV/CC)控制环路,具有非常高的稳定性和平均效率。并且集成高压启动,可以省去外围的启动电阻。
SDH8595S是内置高压MOS管功率开关的原边控制开关电源(PSR),采用PFM调制技术,提供精确的恒压/恒流(CV/CC)控制环路,具有非常高的稳定性和平均效率。并且集成高压启动,可以省去外围的启动电阻。
采用SDH8595S设计系统,无需光耦,可省去次级反馈控制、环路补偿,精简电路、降低系统成本。
SDH8595S适用8~12W输出功率,内置线损补偿功能和峰值电流补偿功能。
SDH8595S产品特点:
内置高压MOS管功率开关
内置高压启动MOS
原边控制模式
低启动电流
前沿消隐
逐周期限流
PFM调制
降峰值模式
过压保护、过温保护、输出短路保护、环路开路保护
欠压锁定
最大导通时间保护
线损电压补偿
峰值电流补偿
典型应用图

典型应用图
