推荐产品
联系向日葵视频下载安卓网站进入下载官网

深圳市向日葵视频下载安卓网站进入下载官网电子科技有限公司
电话:0755-23087599
传真:0755-23082933
邮箱:yishanbo@leweitech.com
地址:深圳市宝安区西乡鹤洲恒丰工业城B11栋5楼东
SDH6963产品概述:
SDH6963是用于开关电源的内置高压MOSFET及高压启动恒流源的的电流模式PWM+PFM控制器系列产品,满足能源之星6级标准。
SDH6963内置高压启动恒流源,低待机功耗<40mW,启动电流低,有多种工作模式。在轻载情况下,工作在PFM模式,可以提高转换效率。在待机模式下,电路进入打嗝模式,从而有效地降低电路的待机功耗。
内置峰值电流补偿电路,可以使不同交流电压输入时极限峰值电流一致。还可以通过调节端电阻调节极限输出功率。上电时,峰值电流补偿最大,然后逐渐达到平衡,可以减小在上电过程中变压器的应力,防止变压器饱和。
电路内部集成了各种异常状态保护功能。包括欠压锁定,过压保护,过载保护,脉冲前沿消隐,原线圈过流保护和温度保护功能。在电路发生保护以后,电路可以不断自动重启,直到系统正常为止。
SDH6963产品特点:
能源之星6级标准
高压启动恒流源
低待机功耗<40mW
多种工作模式
轻载下的PFM模式提高效率
过压、原线圈过流、过载、过温保护
抖动的开关频率可以降低EMI
极限输出功率调节
欠压锁定
内部集成高压MOSFET
自动重启
峰值电流补偿电路
初始化峰值电流最大补偿,实现软启动功能
打嗝模式
逐周期限流
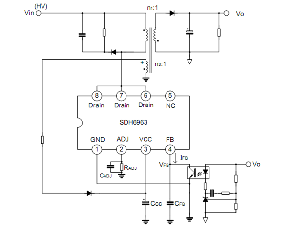
典型应用图

典型应用图
