推荐产品
联系向日葵视频下载安卓网站进入下载官网

深圳市向日葵视频下载安卓网站进入下载官网电子科技有限公司
电话:0755-23087599
传真:0755-23082933
邮箱:yishanbo@leweitech.com
地址:深圳市宝安区西乡鹤洲恒丰工业城B11栋5楼东
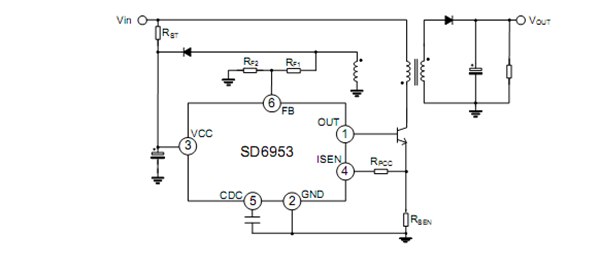
SD6953产品描述:
SD6953是驱动高压三极管的原边控制模式的开关电源控制器(PSR),内置线损补偿和峰值电流补偿功能,采用PFM调制技术,提供精确的恒压/恒流(CV/CC)控制环路,具有非常高的稳定性和平均效率。
采用SD6953设计系统,无需光耦和Y电容,可省去次级反馈控制、环路补偿,精简电路、降低成本。
SD6953适用4~8W输出功率,不同的线损补偿能力,针对采用不同的输出电缆线,峰值电流补偿可由外围设置。在适用的输出功率范围内,可通过反馈电阻设定输出电压;可通过峰值电流采样电阻设定输出电流,以满足不同输出功率的需要。
SD6953产品特点:
驱动高压三极管
原边控制模式
低启动电流
前沿消隐
PFM调制
过压保护
欠压锁定
过温保护
环路开路保护
线损补偿
峰值电流补偿
逐周期限流
典型应用图

典型应用图
