推荐产品
联系向日葵视频下载安卓网站进入下载官网

深圳市向日葵视频下载安卓网站进入下载官网电子科技有限公司
电话:0755-23087599
传真:0755-23082933
邮箱:yishanbo@leweitech.com
地址:深圳市宝安区西乡鹤洲恒丰工业城B11栋5楼东
SD6832产品描述:
SD6832是用于开关电源的内置高压MOSFET外置采样电阻的电流模式PWM+PFM控制器系列产品。
该电路待机功耗低,启动电流低,在待机模式下,电路进入打嗝模式,从而有效地降低电路的待机功耗,电路的开关中心频率为25-67KHZ,随负载而定,抖动的开关频率,可以获得较低的EMI。
内置峰什电流补偿电路,可以使不用交流电压办输入时极限峰值电流一致,上电时,峰值电流补偿最大,然后逐渐达到平衡,可以减小在上电过程中变压器的应力,防止变压器饱和,还可以通过CS端电阻调节极限峰值电流。
电路内部集成了各种异常状态保护功能,包括欠压锁定,过压保护,过载保护,脉冲前沿消隐,原线圈过流保护和温度保护功能,在电路发生保护以后,电路可以不断自动重启,直到系统正常为止。
SD6832产品特点:
能源之星2.0标准
低启动电流(3μA)
随负载而变的开关频率可以提高效率
抖动的开关频率可以降低EMI
过压、原线圈过流、过载、过温保护
外置峰值采样电阻
欠压锁定
内部集成高压MOSFET
自动重启
峰什电流补偿电路
初始化峰值电流最大补偿,实现软启动功能
打嗝模式
逐周期限流
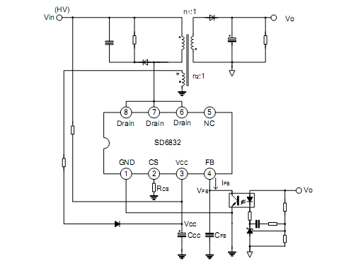
典型应用图

典型应用图
