向日葵视频下载安卓网站进入下载官网,向日葵视频色版下载软件安装,向日葵视频官方网站下载,向日葵视频下载官网成人

    充电器IC阿里店铺阿里巴巴店铺 led恒流驱动ic专业厂家关注向日葵视频下载安卓网站进入下载官网 电源IC方案公司收藏向日葵视频下载安卓网站进入下载官网 欢迎进入电源ic,led驱动ic,车充ic,充电器ic,适配器ic厂家--向日葵视频下载安卓网站进入下载官网电子官网

    车载充电器IC方案

    高级搜索

    搜索一

    搜索二

    深圳车充IC方案

    推荐产品

    联系向日葵视频下载安卓网站进入下载官网

    深圳车载充电器IC供应商
    深圳市向日葵视频下载安卓网站进入下载官网电子科技有限公司

    电话:0755-23087599

    传真:0755-23082933

    邮箱:yishanbo@leweitech.com

    地址:深圳市宝安区西乡鹤洲恒丰工业城B11栋5楼东

    prevnext

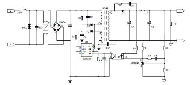
    SD6830_电源IC SD6830

    所属分类:士兰微
    品牌:士兰微
    型号:SD6830
    封装:DIP8
    功率:12W
    电流:2A
    订购热线:0755-23087599
    SD6830产品描述:
    SD6830是一款高度集成的电流模式PWM+PFM控制芯片,内置振荡器、内置高压管和降频功能,IC具有完整的自恢复保护功能,该电源控制器工作于典型的反激拓扑电路中,构成简洁的AC/DC电源转换器,在85V-265V的宽电压范围内提供12W的连续输出功率。
     
    SD6830产品特点:
    内置振荡器
    内置700V高压功率开关
    快速高压启动
    低启动电流和低工作电流
    绿色降频功能,低待机功耗
    全面的自恢复保护功能:过压、欠压、短路、过载以及过温保护
    精确温度补偿,精确逐周期电流控制
    宽电压输出功率12W,峰值输出15W
    高压输出功率15W,峰值输出18W
    外围元件少,整机成本低

    典型应用图



     
    产品中心 关于向日葵视频下载安卓网站进入下载官网 联系向日葵视频下载安卓网站进入下载官网
    网站地图