向日葵视频下载安卓网站进入下载官网,向日葵视频色版下载软件安装,向日葵视频官方网站下载,向日葵视频下载官网成人

    充电器IC阿里店铺阿里巴巴店铺 led恒流驱动ic专业厂家关注向日葵视频下载安卓网站进入下载官网 电源IC方案公司收藏向日葵视频下载安卓网站进入下载官网 欢迎进入电源ic,led驱动ic,车充ic,充电器ic,适配器ic厂家--向日葵视频下载安卓网站进入下载官网电子官网

    车载充电器IC方案

    高级搜索

    搜索一

    搜索二

    深圳车充IC方案

    推荐产品

    联系向日葵视频下载安卓网站进入下载官网

    深圳车载充电器IC供应商
    深圳市向日葵视频下载安卓网站进入下载官网电子科技有限公司

    电话:0755-23087599

    传真:0755-23082933

    邮箱:yishanbo@leweitech.com

    地址:深圳市宝安区西乡鹤洲恒丰工业城B11栋5楼东

    prevnext

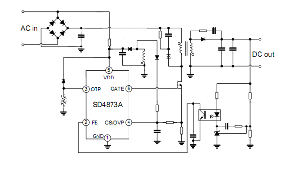
    SD4873A_5V2.4A充电器/适配器IC SD4873A

    所属分类:士兰微
    品牌:士兰微
    型号:SD4873A
    封装:SOT23-6
    功率:65W
    电流:3.42A
    订购热线:0755-23087599
    SD4873A产品描述:
    SD4873A是一款电流模式PWM+PFM控制器,用于高性能、低待机功耗的离线反激变换器的控制。
    SD4873A启动电流低,使得启动电路可以采用阻值大的启动电阻,以减小待机电流,具有降频功能,这样可以工作在Burst模式,以减小开关损耗和提高效率,具有抖频功能和带软开关控制的图腾柱式栅极驱动输出功能,从而可以达到极佳的EMI性能,内置软启动功能,能够减小器件的应力,防止变压器饱和,具有逐周期峰值限流功能和高低极限峰值电流补偿功能,能保持高氏压下输出功率的一致性。
    SD4873A内部集成了各种异常状态保护功能,包括内置和外部可设的VDD过压保护、前沿消隐、逐周期峰值限流、输出过压保护、过载保护、内置和外部可设的OTP过温保护等
     
    SD4873A产品特点:
    低启动电流
    降频
    Burst模式
    抖频
    带软开关控制的图腾柱式栅极驱动输出
    软启动
    逐周期峰值限流
    高低压极限峰值电流补偿
    内置和外问可设的VDD过压保护
    前沿消隐
    输出过压保护
    过载保护
    内置和外部可设的OTP过温保护

    典型应用图



     
    产品中心 关于向日葵视频下载安卓网站进入下载官网 联系向日葵视频下载安卓网站进入下载官网
    网站地图