全部产品分类
集成电路IC
场效应管/MOS/IGBT
向日葵视频色版下载软件安装
- 整流向日葵视频色版下载软件安装
- 开关向日葵视频色版下载软件安装
- TVS向日葵视频色版下载软件安装
- 肖特基向日葵视频色版下载软件安装
- 快速恢复向日葵视频色版下载软件安装
- 整流桥向日葵视频色版下载软件安装
三极管
推荐产品
联系向日葵视频下载安卓网站进入下载官网
深圳市向日葵视频下载安卓网站进入下载官网电子科技有限公司
电话:0755-23087599
手机:13808858392
邮箱:dunianhua@leweitech.com
地址:深圳市宝安区西乡鹤洲恒丰工业城B11栋5楼东
PN8782_20-30W氮化镓PD快充芯片
所属分类:Chipown/芯朋微
品牌:芯朋微
型号:PN8782SX-A1,PN8782SX-B1
封装:SOP7/PP
功率:20-30W
电流:
型号:PN8782SX-A1,PN8782SX-B1
封装:SOP7/PP
功率:20-30W
电流:
订购热线:0755-23087599
PN8782氮化镓PD快充芯片内部集成了电流模式控制器和高压启动模块以及高性能GaN FET,专用于高性能的快速充电开关电源。
PN8782芯片根据输入电压、输出电压和负载自适应切换QR-Lock Mode、PFM和Burst Mode,多模式调制技术和特殊器件低功耗结构技术实现了全负载范围内的高效率和低待机功耗,同时避免了开关变换器进入CCM模式工作,降低次级整流管的电压应力。频率调制技术和Soft-Driver技术充分保证系统的良好EMI表现。内置了线电压补偿模块,提高了在全输入电压范围内的带载能力一致性。
同时,PN8782芯片还提供了极为全面和性能优异的智能化保护功能,包括输入欠过压保护、输出过压保护、输出短路保护、过温保护、次级整流管短路保护、逐周期过流保护、输出过载保护、DMG电阻短路保护、CS开路保护等功能。
PN8782氮化镓PD快充芯片特点
■ 内置高压GaN FET和高压启动电路
■ 供电电压8~56V,适合宽输出电压应用
■ QR-Lock技术提高效率改善系统噪声
■ 空载待机功耗< 55mW @230VAc
■ 优异全面的保护功能
输入欠压和过压保护
输出过压保护(OVP)
VDD过压保护(VDDOVP)
逐周期过流保护(OCP)
输出短路保护(SCP)
DMG电阻短路保护
CS开路保护
次级整流管短路保护(DSP)
输出过载保护(OLP)
精确的过温保护(OTP)
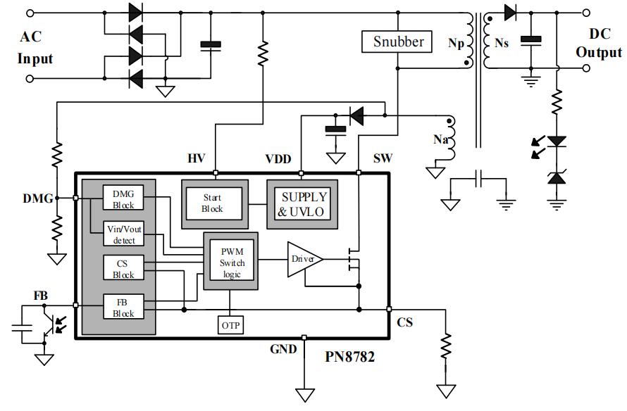
PN8782芯片封装/管脚定义

| 管脚名 | 管脚标号 | 管脚功能描述 |
| HV | 1 | 高压启动引脚,实现高压启动和输入欠压和过压保护功能 |
| CS | 2 | 高压GaN FET源极,接外部采样电阻;内部电流检测输入引脚 |
| FB | 3 | 反馈输入引脚,决定峰值电流参考和QR-Lock谷底数 |
| DMG | 4 | 去磁引脚,通过外接电阻采样输出电压和输入电压,实现波谷检测、输出过压保护、输入线补偿功能 |
| GND | 5 | 地 |
| VDD | 6 | 供电电压输入引脚 |
| SW | 7 | 高压GaNFET漏极 |
典型功率应用
| 型号 | 输入电压 | 密闭式条件 |
| PN8782SX -A1 | 85-265 VAC | 30W |
| PN8782SX -B1 | 85-265 VAC | 20W |
典型应用电路图

PN8782氮化镓PD快充芯片是高频准谐振交直流转换器,有PN8782SX-A1,PN8782SX-B1两个型号,均采用SOP7/PP封装,PN8782SX-A1+PN8307HSE-R1典型应用于PD 20W氮化镓充电器,PN8782SX-A1+PN8307HSE-A1典型应用于30W PD氮化镓充电器,广泛应用于手机充电器、适配器领域,更多PN8782_20-30W氮化镓PD快充芯片产品手册、电气特性等方案资料请向向日葵视频下载安卓网站进入下载官网电子申请。>>
阿里巴巴店铺
关注向日葵视频下载安卓网站进入下载官网
收藏向日葵视频下载安卓网站进入下载官网









