全部产品分类
集成电路IC
场效应管/MOS/IGBT
向日葵视频色版下载软件安装
- 整流向日葵视频色版下载软件安装
- 开关向日葵视频色版下载软件安装
- TVS向日葵视频色版下载软件安装
- 肖特基向日葵视频色版下载软件安装
- 快速恢复向日葵视频色版下载软件安装
- 整流桥向日葵视频色版下载软件安装
三极管
推荐产品
联系向日葵视频下载安卓网站进入下载官网
深圳市向日葵视频下载安卓网站进入下载官网电子科技有限公司
电话:0755-23087599
手机:13808858392
邮箱:dunianhua@leweitech.com
地址:深圳市宝安区西乡鹤洲恒丰工业城B11栋5楼东
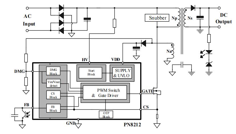
PN8212内部集成了电流模式控制器和高压启动模块,专用于高性能的快速充电开关电源。
PN8212根据输入电压、输出电压和负载自适应切换QR-Lock Mode、PFM和Burst Mode,多模式调制技术和特殊器件低功耗结构技术实现了全负载范围内的高效率和低待机功耗,同时避免了开关变换器进入CCM模式工作,降低次级整流管的电压应力。频率调制技术和Soft-Driver技术充分保证系统的良好EM表现。内置了线电压补偿模块,提高了在全输入电压范围内的带载能力一致性。
同时,PN8212还提供了极为全面和性能优异的智能化保护功能,包括输入欠压保护、输出过压保护、过温保护、次级整流管短路保护、逐周期过流保护、过载保护等功能。
PN8212芯片特征
■ 内置高压启动电路
■ 供电电压9~56V,适合宽输出电压应用
■ QR-Lock技术提高效率改善系统噪声
■ 空载待机功耗<55mW@230VAc
■ 优异全面的保护功能
精确的过温保护(OTP)
输入欠压保护
输出过压保护
逐周期过流保护(OCP)
输出短路保护
DMG电阻短路保护
次级整流管短路保护
过负载保护
典型应用电路

应用领域
■ 手机充电器
■ 适配器
PN8212+PN8307 44W快充方案,输出规格5V2A,9V2A,11V4A,待机功耗小于75mW,输出电压纹波小于200mVP_P,满足6级能效(CoC_V5_Tier2)规范,具有高性能,低成本等亮点,更多PN8212 44w快充芯片 产品手册、电气特性、变压器、DOME等资料请向向日葵视频下载安卓网站进入下载官网电子申请。>>
阿里巴巴店铺
关注向日葵视频下载安卓网站进入下载官网
收藏向日葵视频下载安卓网站进入下载官网









