全部产品分类
集成电路IC
场效应管/MOS/IGBT
向日葵视频色版下载软件安装
- 整流向日葵视频色版下载软件安装
- 开关向日葵视频色版下载软件安装
- TVS向日葵视频色版下载软件安装
- 肖特基向日葵视频色版下载软件安装
- 快速恢复向日葵视频色版下载软件安装
- 整流桥向日葵视频色版下载软件安装
三极管
推荐产品
联系向日葵视频下载安卓网站进入下载官网
深圳市向日葵视频下载安卓网站进入下载官网电子科技有限公司
电话:0755-23087599
手机:13808858392
邮箱:dunianhua@leweitech.com
地址:深圳市宝安区西乡鹤洲恒丰工业城B11栋5楼东
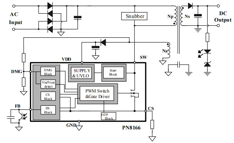
PN8166典型应用功率33-45W,采用SSOP10封装是45w快充acdc芯片,内部集成了电流模式控制器和高压启动模块,专用于高性能宽输出快速充电器。
PN8166 快充芯片通过检测输入电压、输出电压和负载变化自适应切换QR-PWM、QR-PFM、Burst-mode工作模式,多模式调制技术和特殊器件低功耗结构技术实现了超低的待机功耗、全电压范围下的最佳效率。频率调制技术和 Soft-Driver 技术充分保证系统的良好 EMI 表现。
同时,PN8166快充芯片还提供了极为全面和性能优异的智能化保护功能,包括输入欠压保护、输入过压保护、输出欠压保护、输出过压保护、过温保护、次级整流管短路保护、逐周期过流保护、过载保护等功能。
PN8166 45w快充acdc芯片特性
■ 内置800V高压启动电路
■ 8~57V宽供电电压,适合宽输出电压应用
■ PWM、强制DCM、PFM和BM多模式提高效率
■ 空载待机功耗< 55 mW @230VAC
■ 优异全面的保护功能
■ 过温保护 (OTP)
■ 输入欠压及过压保护
■ 输出欠压及过压保护
■ 逐周期过流保护 (OCP)
■ 输出短路保护
■ DMG电阻短路保护
■ 次级整流管短路保护
■ 过负载保护(OLP)
封装/订购信息

典型应用电路

应用领域
■ 手机充电器
■ 适配器
■ 内置电源
PN8166 45w快充acdc芯片采用QR控制技术内置SJ MOS及SSOP10功率封装,搭配PN8309HPD-A1,典型应用于33W PD快充应用方案或六级能效45W PD快充应用方案,方案温升低,显著减少体积,有利于充电器小型化设计,更多芯朋微pn8166芯片规格书及应用资料请向芯朋微代理向日葵视频下载安卓网站进入下载官网电子申请。>>
阿里巴巴店铺
关注向日葵视频下载安卓网站进入下载官网
收藏向日葵视频下载安卓网站进入下载官网









