充电器芯片阿里巴巴店铺 开关电源芯片关注向日葵视频下载安卓网站进入下载官网 向日葵视频官方网站下载收藏向日葵视频下载安卓网站进入下载官网 欢迎进入电源芯片/驱动芯片、MOS、IGBT、二三极管、桥堆等电子元器件代理商--向日葵视频下载安卓网站进入下载官网电子官网
高级搜索

搜索一

搜索二

充电管理IC方案

推荐产品

联系向日葵视频下载安卓网站进入下载官网

开关电源芯片
深圳市向日葵视频下载安卓网站进入下载官网电子科技有限公司

电话:0755-23087599

手机:13808858392

邮箱:dunianhua@leweitech.com

地址:深圳市宝安区西乡鹤洲恒丰工业城B11栋5楼东

prevnext

UCC28C43国产替代芯片AP8262C

所属分类:Chipown/芯朋微
品牌:芯朋微
型号:AP8262CSE-A1、AP8262CSE-B1、 AP8262CSE-C1、 AP8262CSE-D1
封装:SOP-8
功率:
电流:
订购热线:0755-23087599
  AP8262C是一款高性能电流模式PWM开关电源控制器,适用于固定频率电流模式控制架构的离线开关电源和DCDC开关电源应用。  
  UCC28C43国产替代芯片内部电路集成了基准电压源、频率外部设置的振荡器、高增益的误差放大器、用于提供逐周期电流限制的PWM比较器、大电流图腾柱式输出驱动,以及芯片的输入电压和参考电压的锁存逻辑。  
  AP8262C启动电流低于0.1mA,静态工作电流低于3mA。工作频率可达500kHz。内置VDD箝位电路,同时芯片集成逐周期过流保护、和欠压锁定保护。
  
  UCC28C43国产替代芯片AP8262C  
  ■ 较低的启动电流(0.1mA)  
  ■ 频率可调整至500kHz  
  ■ 提供±1A的输出驱动能力  
  ■ 内置5V基准电压源  
  ■ 内置低输出阻抗、高增益误差放大器  
  ■ 外部可调过流保护(OCP)  
  ■ VDD欠压保护(UVLO)  
  ■ VDD箝位电路
  
  封装/订购信息
  
订购代码 封装 VDDon VDDoff Dmax
AP8262CSE-A1 SOP-8 8.4V   7.6V 97%
AP8262CSE-B1 SOP-8 8.4V 7.6V 48%
AP8262CSE-C1 SOP-8 14.5V 9V 97%
AP8262CSE-D1 SOP-8 14.5V 9V 48%
 
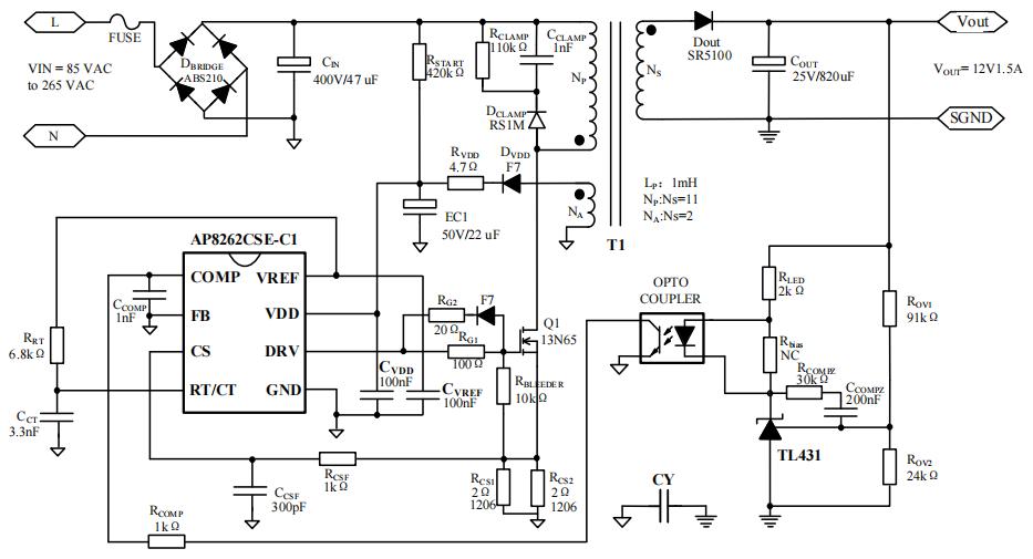
  典型应用电路图  
  典型应用一:离线应用,隔离反激拓扑,采用外部误差放大器(TL431)进行反馈。供电采用辅助绕组供电。
  

  典型应用二:DC-DC应用,BOOST升压拓扑,采用内部误差放大器进行反馈(反馈接FB引脚),输入电压直接供电。
  
  外围参数选择参考  
  为了获得更佳的AP8262C系统性能,请务必遵守以下规则:  
  1.VDD和VREF电容CVDD和CvRF放在距离VDD、VREF管脚和GND管脚最近的地方;  
  2.振荡器频率设置电阻RT、电容CCT取值在推荐范围之内,推荐的外部电阻值范围5k在至1O0k荐,电容值范围1nF至100nF;  
  3.RT、CcT到芯片管脚的连接尽量短,少外部干扰;CcT接地需要接到芯片地,接功率地会带来不稳定干扰;  
  4.启动电阻RSTART的选取除了满足启动电流要求外,还需要综合考虑启动时间以及电阻上损耗;
  
  应用领域  
  ■ 离线开关电源  
  ■ DC-DC开关电源
  
  AP8262C是电流模式PWM开关电源控制器,管脚和功能与德州仪器-TI UCC28C43基本一致,可兼容替代,AP8262C是UCC28C43国产替代芯片,成本更优,性能稳定,满足不同行业和应用领域的需求,更多AP8262C芯片产品手册及应用资料请向向日葵视频下载安卓网站进入下载官网电子申请。>>
产品中心 关于向日葵视频下载安卓网站进入下载官网 联系向日葵视频下载安卓网站进入下载官网
网站地图