全部产品分类
集成电路IC
场效应管/MOS/IGBT
向日葵视频色版下载软件安装
- 整流向日葵视频色版下载软件安装
- 开关向日葵视频色版下载软件安装
- TVS向日葵视频色版下载软件安装
- 肖特基向日葵视频色版下载软件安装
- 快速恢复向日葵视频色版下载软件安装
- 整流桥向日葵视频色版下载软件安装
三极管
推荐产品
联系向日葵视频下载安卓网站进入下载官网
深圳市向日葵视频下载安卓网站进入下载官网电子科技有限公司
电话:0755-23087599
手机:13808858392
邮箱:dunianhua@leweitech.com
地址:深圳市宝安区西乡鹤洲恒丰工业城B11栋5楼东
CR6841离线式pwm控制芯片采用SOP-8 和 DIP-8 两种封装形式,VCC耐压30V,待机功耗<300mW,应用功率< 90W, 是一款高度集成的电流控制型 PWM 控制器,可兼容替代OB2269,内置多种保护功能和优异的性能使得 CR6841 在中规模到大规模的电源变换器中极具竞争力,用于中型到大型的离线式电源变换器。
CR6841为了减少待机功耗和提升效率,集成了多种工作模式。随着负载的变化,CR6841可以工作在三种不同的模式,并且每种模式都做了优化。当负载很重时,系统工作在传统的PWM(脉冲宽度调制)模式。当负载变轻时,系统进入 PFM(脉冲频率调制)模式。在 PFM模式下,随着负载的逐渐变轻,开关频率也逐渐的减小。
CR6841离线式pwm控制芯片中独有的频率变换模块可以使开关频率平滑降低而不产生噪声。由于频率的降低,开关损耗也被有效的减小了。当负载继续降低而低于某一设定值时,系统进入 PSM(跳频调制)模式。在 PSM 模式下,一些开关周期被跳过,这些周期内开关管完全关断,因此这种模式可进一步降低待机功耗。在上述的三种工作模式下,都集成了频率抖动功能,来提升系统的 EMI 特性。
CR6841电源ic主要特点
■ 低启动电流
■ 内置软启动
■ 绿色模式独有的变频和跳频工作模式
■ 良好的EMI特性
■ 电流模式控制
■ 内置斜坡补偿
■ 内置前沿消隐
■ 可编程开关频率
■ 所有引脚的悬空保护
■ 零噪声工作
■ 外置可编程过温保护
■ VDD端过压保护
■ 过载保护
■ 逐周期过流保护
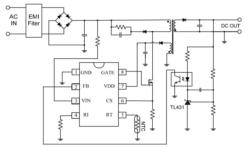
cr6841引脚功能及分布

| 引脚序号 | 符号 | 描述 |
| 1 | GND | IC 接地引脚。 |
| 2 | FB | 电压反馈引脚。通过外接光耦到该引脚来进行环路调节。PWM 的占空比由该引脚的电压和第六引脚的电流检测电压共同决定。 |
| 3 | VIN | 启动引脚。该引脚通过一个大的启动电阻连接到整流后的交流输入端。这个引脚的作用主要是快速启动和用于 OCP 补偿的线性电压检测。 |
| 4 | RI | 频率设置引脚。该引脚通过外接一个电阻到地来设置开关频率。芯片为该引脚设置了悬空保护和对地短路保护。 |
| 5 | RT | 过温保护引脚。该引脚通过外接一个热敏电阻到地来完成可编程 的过温保护功能。当该引脚的电压低于芯片内部设置的固定比较 电压 1.065V 时,PWM 输出将会关闭。 |
| 6 | CS | 电流检测引脚。通过检测CS电阻上的电压检测流过功率管的电流大小,完成逐周期过流保护的功能。 |
| 7 | VDD | IC 供电引脚。该引脚为芯片的正常工作提供电压 |
| 8 | GATE | 驱动引脚。该引脚连接功率管的栅端,芯片通过该引脚来驱动功率管。 |
CR6841开关电源原理图

CR6841应用于离线式反激 AC/DC 变化器领域
■ 电源适配器
■ 开放式电源
■ ATX待机电源
■ 电池充电器
CR6841 集成了多种功能和保护特性,包括欠压锁定(UVLO),VDD 过压保护(OVP),软启,附加可编程过温保护(OTP),逐周期电流限制(OCP), 过载保护(OLP),所有引脚悬空保护,RI 引脚的对地短路保护,GATE 端箝位,VDD 箝位,前沿消隐。CR6841 离线式pwm控制芯片还集成了恒功率限制模块来使系统在全电压范围(90V~264V)内输出恒定的功率。
阿里巴巴店铺
关注向日葵视频下载安卓网站进入下载官网
收藏向日葵视频下载安卓网站进入下载官网










