全部产品分类
集成电路IC
场效应管/MOS/IGBT
向日葵视频色版下载软件安装
- 整流向日葵视频色版下载软件安装
- 开关向日葵视频色版下载软件安装
- TVS向日葵视频色版下载软件安装
- 肖特基向日葵视频色版下载软件安装
- 快速恢复向日葵视频色版下载软件安装
- 整流桥向日葵视频色版下载软件安装
三极管
推荐产品
联系向日葵视频下载安卓网站进入下载官网
深圳市向日葵视频下载安卓网站进入下载官网电子科技有限公司
电话:0755-23087599
手机:13808858392
邮箱:dunianhua@leweitech.com
地址:深圳市宝安区西乡鹤洲恒丰工业城B11栋5楼东
CR5249是一款高性能的电流控制型 PWM 开关,全电压范围内待机功耗小于 75mW,满足能效六标准。为了减少待机功耗和提升效率,CR5249 集成了多种工作模式。随着负载的变化,CR5249高性能副边芯片可以工作在三种不同的模式,并且每种模式都做了优化。当负载很重时,系统工作在传统的 PWM(脉冲宽度调制)模式。当负载变轻时,系统进入 PFM(脉冲频率调制)模式。在 PFM 模式下,随着负载的逐渐变轻,开关频率也逐渐的减小。CR5249 中独有的频率变换模块可以使开关频率平滑降低而不产生噪声。由于频率的降低,开关损耗也被有效的减小了。当负载继续降低而低于某一设定值时,系统进入 PSM(跳频调制)模式。在 PSM 模式下,一些开关周期被跳过,这些周期内开关管完全关断,因此这种模式可进一步降低待机功耗。在上述的三种工作模式下,都集成了频率抖动功能,来提升系统的 EMI特性。
芯片还集成了最大输出功率动态补偿模块,从而保证系统在全电压交流输入范围(90V~264V)内最大输出功率点恒定。
CR5249高性能副边芯片集成了多种功能和保护特性,包括欠压锁定(UVLO),VDD 过压保护(OVP),软启动,过温保护(OTP),逐周期电流限制(OCP),过载保护(OLP),SENSE 引脚悬空保护,GATE 端箝位,前沿消隐等。
CR5249 高性能副边芯片主要特点
■ 全电压范围待机低于75mW
■ 满足能效六级标准
■ PSM模式降低待机功耗
■ 内置软启动
■ 良好的EMI特性
■ 零噪声工作
■ 典型65kHz开关频率
■ 电流模式控制
■ 内置斜坡补偿
■ 内置前沿消隐
■ 启动电流和工作电流低
■ VDD端过压保护
■ 过载保护
■ 逐周期过流保护
■ 过温保护
■ 输出整流向日葵视频色版下载软件安装短路保护
■ DIP-8L绿色封装
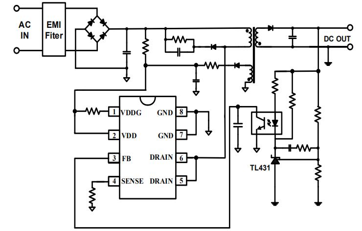
引脚功能及描述

CR5249典型电路

应用领域
■ 电源适配器
■ 开放式电源
■ 数码相机和摄像机电源
■ 电脑和服务器辅助电源
■ 机顶盒电源
■ 掌上电脑电源
CR5249高性能副边芯片是电流模式 PWM 开关,待机功耗小于 75mW 并且效率满足能效六要求,同时内置多种保护功能和优异的性能,85-265VAC典型应用功率18W,230VAC ±15%典型应用功率24W,在中小规模电源变换器中极具竞争力,更多CR5249高性能副边芯片产品手机及应用资料请向向日葵视频下载安卓网站进入下载官网电子申请。>>
阿里巴巴店铺
关注向日葵视频下载安卓网站进入下载官网
收藏向日葵视频下载安卓网站进入下载官网










