全部产品分类
集成电路IC
场效应管/MOS/IGBT
向日葵视频色版下载软件安装
- 整流向日葵视频色版下载软件安装
- 开关向日葵视频色版下载软件安装
- TVS向日葵视频色版下载软件安装
- 肖特基向日葵视频色版下载软件安装
- 快速恢复向日葵视频色版下载软件安装
- 整流桥向日葵视频色版下载软件安装
三极管
推荐产品
联系向日葵视频下载安卓网站进入下载官网
深圳市向日葵视频下载安卓网站进入下载官网电子科技有限公司
电话:0755-23087599
手机:13808858392
邮箱:dunianhua@leweitech.com
地址:深圳市宝安区西乡鹤洲恒丰工业城B11栋5楼东
XPM52C 35W双C口PD快充降压芯片
所属分类:FM/富满系列
品牌:FM/富满
型号:XPM52C系列
封装:QFN4x4-16L
功率:65W
电流:5A
型号:XPM52C系列
封装:QFN4x4-16L
功率:65W
电流:5A
订购热线:0755-23087599
XPM52C是一款65W USB PD 多协议降压芯片,集成度高,协议全面并支持定制。采用 QFN4x4-16L 封装,典型应用于35W双C口PD快充市场,改写了传统的降压电路设计,集成了降压控制器,协议芯片和降压MOS管的多合一芯片。
XPM52C 是一款集成同步开关的降压转换器,支持多种输出快充协议、支持 USB Type-C 和 PD 等多种快充协议,包括 USB Type-C 和 PD 协议,高通 QC2.0/3.0/3.0+,华为 FCP/SCP/HVSCP,VOOC 2.0/4.0 协议,联发科 PE,三星 AFC,USB BC1.2 DCP 以及Apple 2.4A 充电规范,为车载充电器、各种快充适配器、智能排插等供电设备提供完整的解决方案。
XPM52C PD快充降压芯片具有自动识别 VIN 输入电压的功能,依据输入电压来调节输出电压。
XPM52C 内置功率 MOS,输入工作电压最高到 31V,输出电压范围是 3.3V 到21V,能提最大 65W 的输出功率,能够根据识别到的快充协议自动调整输出电压和电流。
XPM52C 的输出具有 CV/CC 特性,当输出电流小于设定值,输出 CV 模式,输出电压恒定;当输出电流大于设定值,输出 CC 模式,输出电压降低。
XPM52C 的输出电压带有线补功能,输出电流增大后会相应的提高输出电压,用以补偿连接线阻抗引起的电压下降。
XPM52C 特别的集成了 XPD-LINK™互联通信专利技术。通过 XPD-LINK™互联功能,
XPM52C 可以简单灵活的应用在多个 Type-C 端口的充电方案中。
XPM52C 支持二次烧录,可实现在线升级。
XPM52C 有多种保护功能,具有输入过压、欠压保护,输出短路、过流保护,过温保护。
XPM52C PD快充降压芯片特点
■ 同步开关降压转换器
- 内置功率 MOS
- 自动识别输入电压调节输出电压
- 输入工作电压高至 31V - 输出电压范围:3.3V 到 21V,根据快充协议自动调整
- 输出功率最大 65W - 输出电压有线补功能:50mV/A、100mV/A、150mV/A - 输出具有CV/CC 特性
- 软启动功能
- 3A 带载启动
- XP-LINK 智能降功率
■ 支持 USB Power Delivery(PD)3.1 协议
- 通过 PD3.1 认证(TID:7689) - FPDO 可配置:5V、9V、12V、15V、20V
- APDO 可配置:5V Prog、9V Prog、15V Prog、20V Prog
- APDO 以 20mV 步进调节电压
- APDO 电流最大可支持至 5A
■ 输出快充
- 支持 Quick Charge 2.0/3.0/3.0+协议
- 支持小米 CHARGE TURBO 27W 协议
- 支持华为 FCP/SCP/HVSCP 协议
- 支持三星 AFC 协议
- 支持 VOOC 2.0/4.0 协议
- 支持联发科 PE 协议
- 支持 USB BC1.2 DCP
- 支持 Apple 2.4A 充电规范
■ 支持在线升级
■ 多重保护、高可靠性
- 输入过压、欠压保护
- 输出短路、输出过流
- 过温保护
■ 全引脚 ESD 4KV
■ Package:QFN4x4-16L
引脚定义

应用电路图
应用 1:单 C 口工作
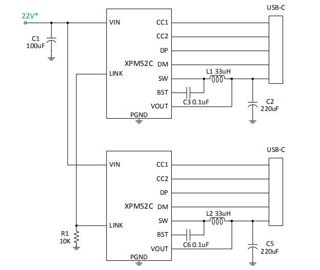
应用 2:双 C 口工作
*注意:用两颗 XPM52C 组成双 C 口方案时,推荐输入工作电压为 22V,可提高转换效率。
应用领域
■ USB 车载充电器
■ 便携式充电设备
■ 通用高压 USB 充电器
■ 通用的高压 DC/DC 变换应用
■ 智能排插
XPM52C 35W双C口PD快充降压芯片,只需一颗芯片配合极简的外围即可满足多口充电器的独立降压设计,能够简化多口充电器、插排中的二次降压电路,相同体积可以容纳多个输出接口,并且具备更高的功率密度,非常适合车充,多口快充充电器和快充插排应用,更多XPM52C系列 PD快充降压芯片产品数据手册及应用资料请向向日葵视频下载安卓网站进入下载官网申请。>>
阿里巴巴店铺
关注向日葵视频下载安卓网站进入下载官网
收藏向日葵视频下载安卓网站进入下载官网










