全部产品分类
集成电路IC
场效应管/MOS/IGBT
向日葵视频色版下载软件安装
- 整流向日葵视频色版下载软件安装
- 开关向日葵视频色版下载软件安装
- TVS向日葵视频色版下载软件安装
- 肖特基向日葵视频色版下载软件安装
- 快速恢复向日葵视频色版下载软件安装
- 整流桥向日葵视频色版下载软件安装
三极管
推荐产品
联系向日葵视频下载安卓网站进入下载官网
深圳市向日葵视频下载安卓网站进入下载官网电子科技有限公司
电话:0755-23087599
手机:13808858392
邮箱:dunianhua@leweitech.com
地址:深圳市宝安区西乡鹤洲恒丰工业城B11栋5楼东
FM3783KA/FM3783KB 5v 2.4a充电器芯片
所属分类:FM/富满系列
品牌:FM/富满
型号:FM3783KA/FM3783KB
封装:SOP-7
功率:10-12W
电流:5V2A/5V 2.4A
型号:FM3783KA/FM3783KB
封装:SOP-7
功率:10-12W
电流:5V2A/5V 2.4A
订购热线:0755-23087599
FM3783KA/FM3783KB 是一款低功耗原边反馈(PSR)开关电源芯片,其内部集成了大功率 BJT 管,适用于隔离型的高效低功耗便携式设备充电器的应用。
富满电子FM3783KA/FM3783KB 采用独特具有恒流恒压功能的原边反馈控制技术,以及独特的轻载调频技术降低轻载下芯片自身功耗,实现高效应用。FM3783KA/FM3783KB 具有输出线损补偿技术,在大电流下保证足够的输出功率。另外 FM3783KA/FM3783KB 还集成了过温保护,VCC 欠压保护,输出过压保护,C 极开路保护等技术。FM3783KA/FM3783KB 采用紧凑的 SOP-7 封装,便于系统设计布线。
fm3783电源芯片特点
■ 集成大功率 BJT 管
■ 高精度恒压恒流控制
■ 待机功耗小于 75mW@230V
■ 输出短路保护
■ 输出过压保护
■ 输入欠压保护
■ 过温保护
■ 原边反馈,外围元器件少
■ SOP-7封装
FM3783K系列引脚示意图及说明

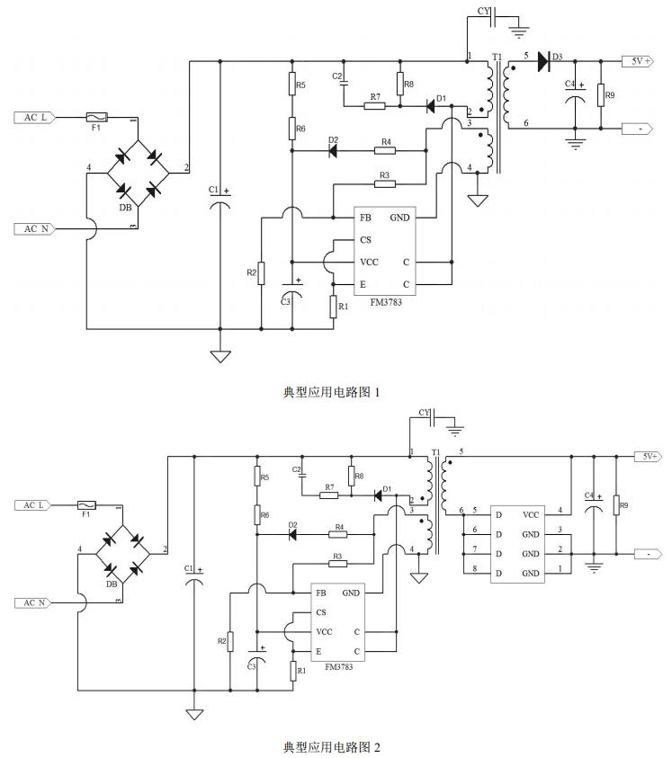
典型应用电路图

应用领域
■ 手机等便携式设备的充电器和适配器
■ LED 驱动电源
■ 其他辅助电源
■ FM3783KA 适用 5V 2A 方案 满足六级能效标准(建议搭配 FM9919E)
■ FM3783KB 适用 5V 2.4A 方案 满足六级能效标准(建议搭配 FM9920E)
富满电子fm3783k系列是5V 2A、 5V 2.4A 低功耗原边反馈开关电源控制芯片, FM3783KA搭配 FM9919E,典型应用于5V 2A充电器方案,FM3783KB搭配 FM9920E,典型应用于5V 2.4A充电器方案,更多fm3783电源芯片参数、规格书及应用资料请向向日葵视频下载安卓网站进入下载官网申请。>>
阿里巴巴店铺
关注向日葵视频下载安卓网站进入下载官网
收藏向日葵视频下载安卓网站进入下载官网










