全部产品分类
集成电路IC
场效应管/MOS/IGBT
向日葵视频色版下载软件安装
- 整流向日葵视频色版下载软件安装
- 开关向日葵视频色版下载软件安装
- TVS向日葵视频色版下载软件安装
- 肖特基向日葵视频色版下载软件安装
- 快速恢复向日葵视频色版下载软件安装
- 整流桥向日葵视频色版下载软件安装
三极管
推荐产品
联系向日葵视频下载安卓网站进入下载官网
深圳市向日葵视频下载安卓网站进入下载官网电子科技有限公司
电话:0755-23087599
手机:13808858392
邮箱:dunianhua@leweitech.com
地址:深圳市宝安区西乡鹤洲恒丰工业城B11栋5楼东
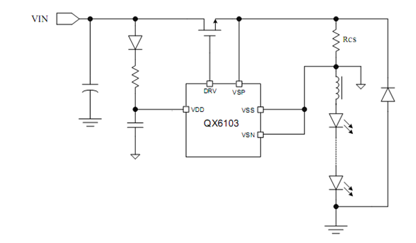
QX6103产品描述:
QX6103是一款高精度降压型大功率LED恒流驱动芯片。适用于输入电压100V以内的大功率LED恒流驱动电源。专利的高端电流检测、固定频率、电流模PWM控制方式,具有优异的线性调整率和负载调整率。芯片采用的特有恒流控制方式,使得LED输出电流精度达到±3%以内。芯片内部集成的抖频功能可降低EMI成本。内置环路补偿与斜坡补偿,无需外部补偿,应用设计简单。芯片典型工作频率约200KHz。
QX6103采用SOT23-5封装。
QX6103产品特点:
高端电流检测
输出电流:小于3A
输入电压:6~100V
LED均值电流控制:恒流效果好
LED输出电流精度:±3%
高效率:最高可达95%以上
电流模PWM控制
固定工作频率
抖频功能
内置环路补偿、斜坡补偿
阿里巴巴店铺
关注向日葵视频下载安卓网站进入下载官网
收藏向日葵视频下载安卓网站进入下载官网










