全部产品分类
集成电路IC
场效应管/MOS/IGBT
向日葵视频色版下载软件安装
- 整流向日葵视频色版下载软件安装
- 开关向日葵视频色版下载软件安装
- TVS向日葵视频色版下载软件安装
- 肖特基向日葵视频色版下载软件安装
- 快速恢复向日葵视频色版下载软件安装
- 整流桥向日葵视频色版下载软件安装
三极管
推荐产品
联系向日葵视频下载安卓网站进入下载官网
深圳市向日葵视频下载安卓网站进入下载官网电子科技有限公司
电话:0755-23087599
手机:13808858392
邮箱:dunianhua@leweitech.com
地址:深圳市宝安区西乡鹤洲恒丰工业城B11栋5楼东
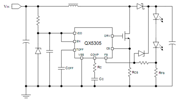
QX5305产品描述:
QX5305 是一款高效率、高精度的升压型大功率LED灯恒流驱动控制芯片。
QX5305内置高精度误差放大器,固定关断时间控制电路,恒流驱动电路等,特别适合大功率、多个高亮度LED灯的串恒流驱动。QX5305采用固定关断时间的控制方式,其工作频率最高可达1MHz,可使外部电感和滤波电容体积减小,效率提高,节省PCB面积。关断时间可通过外部电容进行调节,工作频率可根据用户要求而改变。
QX5305通过调节外置的电流采样电阻,能控制高亮度LED灯的驱动电流,使LED灯亮度达到预期恒定亮度。在EN端加PWM信号,还可以进行LED灯调光。
QX5305采用SOP8封装。
QX5305产品特点:
宽输入电压范围:3.6V~100V
高效率:可高达95%
最大工作频率:1MHz
CS限流保护电压:250mV
FB电流采样电压:250mV
芯片供电欠压保护:2.5V
关断时间可调
外置频率补偿脚
典型应用图

典型应用图

阿里巴巴店铺
关注向日葵视频下载安卓网站进入下载官网
收藏向日葵视频下载安卓网站进入下载官网









