全部产品分类
集成电路IC
场效应管/MOS/IGBT
向日葵视频色版下载软件安装
- 整流向日葵视频色版下载软件安装
- 开关向日葵视频色版下载软件安装
- TVS向日葵视频色版下载软件安装
- 肖特基向日葵视频色版下载软件安装
- 快速恢复向日葵视频色版下载软件安装
- 整流桥向日葵视频色版下载软件安装
三极管
推荐产品
联系向日葵视频下载安卓网站进入下载官网
深圳市向日葵视频下载安卓网站进入下载官网电子科技有限公司
电话:0755-23087599
手机:13808858392
邮箱:dunianhua@leweitech.com
地址:深圳市宝安区西乡鹤洲恒丰工业城B11栋5楼东
DK112 是次级反馈反激式 AC-DC 离线式开关电源控制芯片。芯片采用高集成度的 CMOS 电路设计,具有输出短路、次级开路、过温、过压等保护功能。DK112 12W交直流转换芯片内置高压功率管和自供电线路,具有外围元件极少,变压器设计简单(隔离输出电路的变压器只需要两个绕组)等特点。
DK112主要特点
■ 全电压输入 85V—265V
■ 内置 700V 高压功率管
■ 内部集成了高压恒流启动电路,无需外部启动电阻
■ 待机功耗小于 0.3W
■ 65KHz PWM 开关频率
■ 专利的自供电技术,无需外部辅助绕组供电
■ 内置抖频功能,待机时自动降低工作频率,在满足欧洲绿色能源标准(< 0.3W),同时降低了输出电压的纹波
■ 内置斜坡补偿电路,保证在低电压及大功率输出时的电路稳定
■ 频率抖动降低 EMI 滤波成本
■ 过温、过流、过压以及输出短路,次级开路保护
■ 4KV 防静电 ESD 测试
引出端排列及功能

| 管脚序号 | 管脚名称 | 描述 |
| 1 | GND | 接地引脚 |
| 2 | GND | 接地引脚 |
| 3 | FB | 反馈控制端引脚,接 1nF~10nF |
| 4 | VCC | 供电引脚,外部对地接 10uF~47uF 的电容 |
| 5,6,7,8 | OC | 输出引脚,连接芯片内高压功率管,外部与开关变压器相连 |
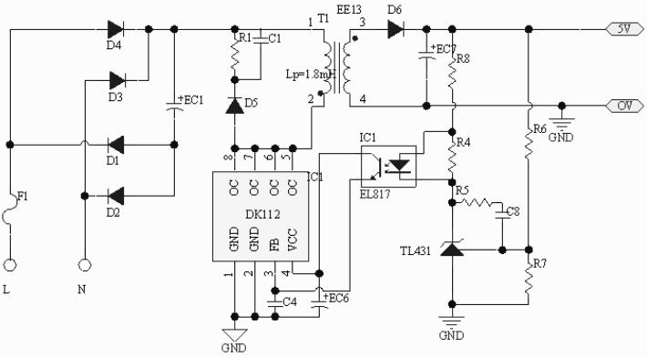
典型应用电路图

典型功率

应用领域
■ 电源适配器
■ LED 电源
■ 电磁炉、空调、DVD、机顶盒等小家电产品
DK112 12W交直流转换芯片,采用DIP-8封装,50pcs一管,2000pcs一盒,广泛应用于电源适配器、LED 电源、电磁炉、空调、DVD、机顶盒等小家电产品领域中,更多DK112 交直流转换芯片详细手册或其它资料,请向向日葵视频下载安卓网站进入下载官网电子申请。>>
阿里巴巴店铺
关注向日葵视频下载安卓网站进入下载官网
收藏向日葵视频下载安卓网站进入下载官网










